近日,南京大学医学院附属鼓楼医院风湿免疫科在国际期刊杂志《Stem Cells Translational Medicine》发表了一项关于传统疗法与干细胞疗法治疗系统性红斑狼疮的临床研究结果,结果表明间充质干细胞 (MSC) 和低剂量白细胞介素2 (IL-2) 均已被证明可有效治疗系统性红斑狼疮 (SLE)。
南京鼓楼医院:干细胞治疗在系统性红斑狼疮中维持长期治疗效果

这项研究发现,重复给予IL-2和单次注射UC-MSCs在上调血清IL-2和缓解治疗后不久的SLE表现方面具有可比性。与重复施用IL-2相比,单次注射UC-MSC可以持续缓解SLE表现,尤其是肾脏病理学表现。因此,UC-MSCs通过持续上调血清IL-2来缓解SLE表现,克服了重复施用IL-2的缺点。
什么是系统性红斑狼疮
系统性红斑狼疮 (SLE) 是一种典型的多系统自身免疫性疾病,其特征是T和B淋巴细胞异常激活。目前糖皮质激素和免疫抑制剂的应用无反应率较高,且存在肝损伤、骨髓抑制、眼底病变等不良弊端。
间充质干细胞为什么在治疗系统性红斑狼疮中具有潜力
近年来,间充质干细胞(MSC)已成为免疫疾病治疗的有吸引力的选择。MSC是源自早期中胚层的多功能基质细胞,具有高度的免疫调节潜力。根据过去几十年已发表的临床试验,间充质干细胞治疗在治疗系统性红斑狼疮方面显示出显着的疗效和优异的安全性。难治性狼疮肾炎患者接受异体脐带间充质基质细胞(UC-MSCs)治疗总缓解率为60%,2-5年死亡率从35%-45%下降至6%。MSC通过分泌可溶性因子或直接与多种免疫效应细胞相互作用来调节SLE患者的免疫系统。

考虑到MSC和IL-2在增加Tregs方面具有相似的治疗效果,因此提出了几个重要问题并应予以解决。
- 首先,两种疗法在控制SLE进展方面有何差异;
- 其次,IL-2是否参与了MSCs治疗狼疮时诱导的Tregs增加;
- 最后,IL-2和MSC联合使用会发挥更好的治疗效果吗?
阐明这些问题不仅将加深对MSCs和IL-2对SLE治疗机制的认识,而且对SLE及其他免疫性疾病的临床治疗提供很大帮助。
南京鼓楼医院:干细胞治疗在系统性红斑狼疮中维持长期治疗效果
方法:分别用脐带源间充质干细胞 (UC-MSC)、IL-2或UC-MSC和IL-2的组合治疗易患狼疮的小鼠。1或4周后评估狼疮样症状、肾脏病理学和T细胞反应。通过共培养测定研究了MSC对免疫细胞产生IL-2的调节。在接受UC-MSCs之前和之后测定SLE患者的疾病活动度和血清IL-2。
结果:治疗后1周,UC-MSC和IL-2均改善了狼疮易发小鼠的狼疮症状,而UC-MSC的效果可持续长达4周。此外,UC-MSC治疗组表现出更好的肾脏病理改善。重要的是,UC-MSC联合IL-2并没有比单独使用UC-MSC提供更好的疗效。与此一致的是,单独的UC-MSC和UC-MSC+IL-2导致血清IL-2水平和Tregs频率相似。IL-2的中和部分降低了UC-MSC对Treg的促进作用,表明IL-2参与了UC-MSC对Treg的上调。最后,血清IL-2的增加与UC-MSC降低SLE患者疾病活动度呈正相关。
UC-MSC和低剂量IL-2治疗可减轻小鼠狼疮疾病
我们的数据显示,UC-MSC治疗显着缩小了脾脏和淋巴结的大小,并将这种抑制作用保持到治疗后4周。然而,低剂量IL-2对狼疮淋巴器官生长的限制有限,治疗后脾脏大小没有明显变化。对于淋巴结,它们仅在低剂量IL-2治疗后的第一周内缩小,并在4周后恢复到原来的大小。对于UC-MSC+IL-2治疗,其显示出与单独使用UC-MSC相当的治疗效果(图1B、1C)。MRL/lpr小鼠患有高丙种球蛋白血症,并且抗核抗体 (ANA) 和抗双链DNA抗体(抗dsDNA抗体)增加,这是全身体液自身免疫的指标。

总之,这些发现表明,尽管UC-MSC和低剂量IL-2在治疗后不久即可改善狼疮样症状,但UC-MSC的治疗效果持续时间更长。此外,IL-2不能增强UC-MSCs治疗的效果。
UC-MSC在改善肾功能方面效果更好
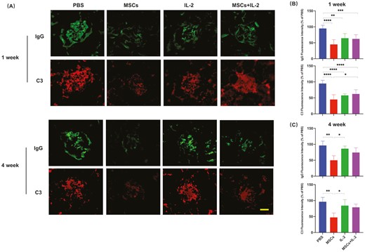
狼疮性肾炎是系统性红斑狼疮的主要表现,可引起肾病综合征或慢性肾脏病,导致终末期肾功能衰竭。因此,我们评估了治疗后的狼疮肾脏病变。尿液分析显示,UC-MSC和低剂量IL-2治疗立即降低了小鼠的尿蛋白水平。UC-MSCs治疗组的蛋白尿水平下降更多,并且随着时间的推移一直保持不变,但IL-2组在4周后恢复到治疗前的水平(图2A)。UC-MSCs和UC-MSCs+IL-2治疗组(以下我们称为UC-MSCs相关治疗组)显着减缓了血清肌酐和BUN的升高,减轻了病情加重和狼疮性肾炎。
然而,仅在治疗后第一周观察到IL-2对血清肌酐和BUN的下调,表明UC-MSC是治疗狼疮性肾炎的更好选择(图2B- 2C)。肾脏切片的H&E染色显示,与对照组显示的广泛性肾小球肾炎相比,各组治疗后早期的肾小球肾炎、间质性肾炎和血管周围淋巴细胞浸润均得到改善,并且UC-MSCs仍然为肾小球肾炎提供了最长的保护作用。肾脏(图2D,2E)。肾小球免疫复合物沉积评估表明,UC-MSCs治疗可长期限制肾小球IgG和C3沉积,且优于低剂量IL-2(图3A-3C)。
这些数据显示,虽然UC-MSCs、低剂量IL-2和UC-MSCs+IL-2均能改善肾功能,但只有UC-MSCs对狼疮肾的组织损伤获得了持续的修复作用。


UC-MSC和低剂量IL-2治疗对狼疮小鼠T细胞反应的影响
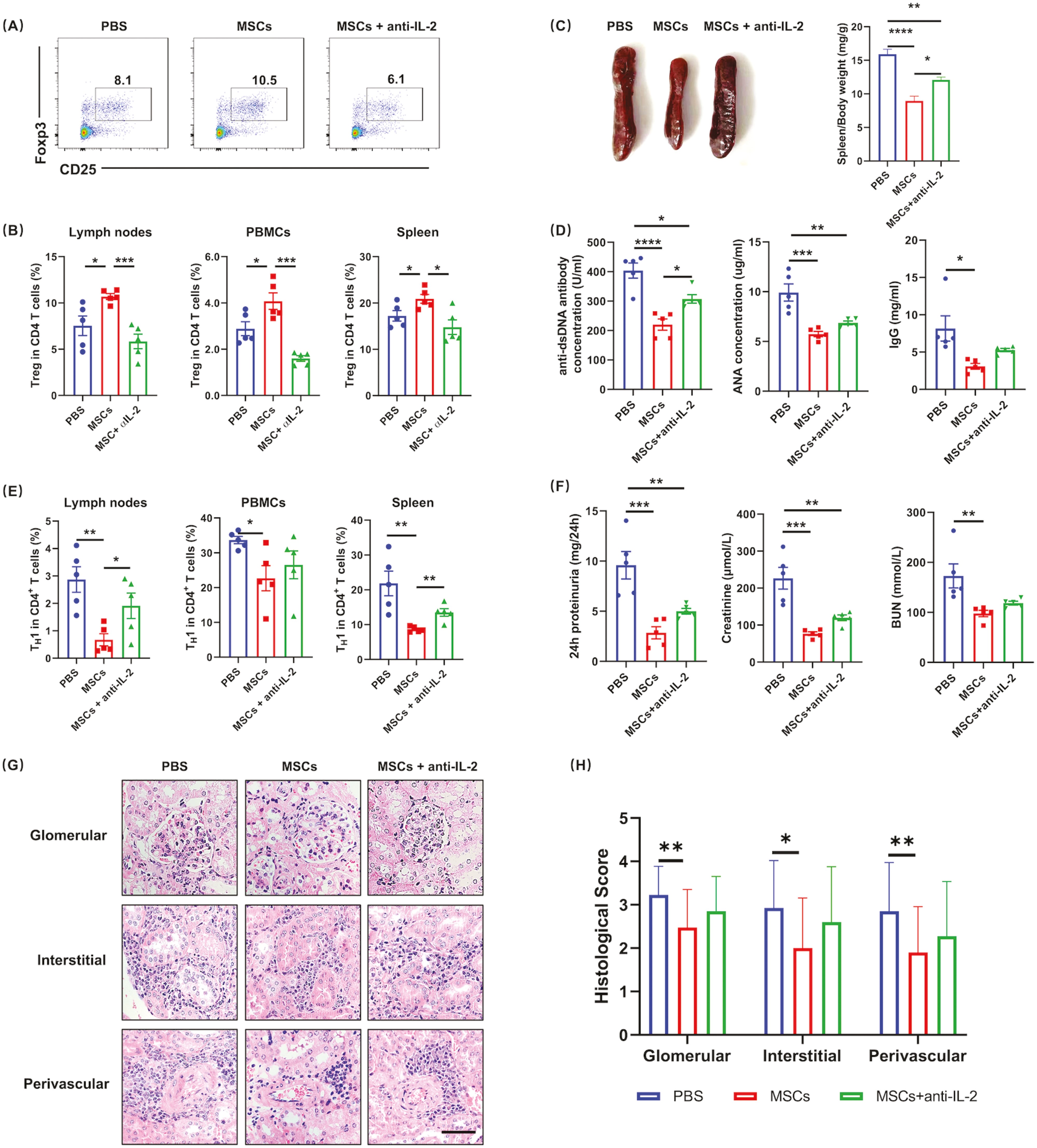
T辅助细胞亚群(TH1、TH2和TH17)和Tregs的失衡被认为是系统性红斑狼疮的发病机制之一。先前的研究表明,TH1细胞是狼疮肾炎患者肾脏病变加重的主要原因。我们的结果表明,与IL-2处理相比,脐带间充质干细胞相关处理能更有效地减少TH1细胞的比例。另一方面,狼疮小鼠体内只检测到少数TH2和TH17细胞,而且在所有处理后都没有显著变化(图4A、4B)。总之,这些数据说明脐带间充质干细胞对TH1反应具有持续的抑制作用。

然后我们探讨了UC-MSC和IL-2对Treg细胞发育的影响。治疗后不久,UC-MSC和低剂量IL-2均增加了脾脏、淋巴结和PBMC中Treg的百分比。然而,就长期治疗效果而言,只有UC-MSCs相关治疗才能导致Tregs持续增加。
IL-2参与UC-MSC对Tregs的上调
在许多研究中,已确定TGF-β、IGFBP-4、CTLA4和PGE2等可溶性因子在UC-MSC上调Tregs中发挥重要作用。IL-2也是调节Tregs的分子之一,但UC-MSCs是否能够调节IL-2进而促进Tregs的产生仍不清楚。研究发现UC-MSC会导致IL-2长期持续升高。小剂量IL-2只能维持短时间内血清IL-2的升高。停药后,血清IL-2很快降至原来水平,表明需要持续用药以维持血药浓度(图5A)。

为了证实IL-2在体内MSC对Tregs的调节中的作用,我们在静脉转移MSC后不久用IL-2中和抗体处理MRL/lpr小鼠。与体外观察一致,我们发现IL-2剥夺显着消除了Tregs的增加(图6A,6B)并削弱了MSC的治疗效果。与MSC治疗的小鼠相比,同时接受MSC和抗IL-2抗体的小鼠具有更高的脾/体重比、血清自身抗体(抗dsDNA抗体和ANA)和TH1反应(图6C-6E)。此外,当IL-2被中和时,MSCs的肾功能恢复也会下降(图6F-6H)。总之,我们的结果证明UC-MSC可以延长IL-2的产生,从而支持Treg细胞的上调。

IL-2的增加与接受UC-MSC后狼疮患者的疾病缓解呈正相关
由于上述所有数据均来自小鼠研究,我们想知道在接受间充质干细胞的治疗的SLE患者中是否获得了类似的结果。因此,我们招募了4名患者并分离了他们的PBMC,并将细胞与UC-MSC共培养。数据显示UC-MSCs在基因和蛋白质水平上增加了IL-2(图7A-7B)。流式细胞术数据也证实了与UC-MSCs共培养后PBMCs中Tregs的增加(图7C)。

为了确定IL-2的增加与体内UC-MSC的治疗效果之间的关系,招募了5名难治性狼疮患者。在UC-MSC治疗前以及治疗后第1天、第1周和第4周的3次随访期间对患者进行了检查。我们发现血清IL-2显着升高,持续1个月,同时SLEDAI-2K评分也下降。UC-MSCs治疗后6个月,SLEDAI-2K评分与上次就诊相比略有增加,但仍显着低于基线(图7D-7E)。总之,目前的研究结果表明,UC-MSC通过促进IL-2的产生来增加Tregs,并长期缓解疾病活动。
讨论
SLE是一种慢性多系统自身免疫性疾病,其经验性治疗主要依靠糖皮质激素和免疫抑制剂的使用。然而,5%-20%的SLE患者对此治疗无效。近年来出现了新的生物疗法,其中MSC和低剂量IL-2治疗都显示出巨大的潜力。
在一项临床研究中,Deng等人还报道了UC-MSC输注6个月后,SLE患者的ANA滴度降低,肾脏得到改善。
因此,间充质干细胞治疗可能是减少系统性红斑狼疮患者自身抗体产生的一种有前景的方法。此外,ANA水平的降低可能是MSCs治疗SLE疗效的一个潜在表现。
总之,通过系统比较MSCs治疗和低剂量IL-2的治疗效果,我们发现IL-2和UC-MSCs均促进Tregs的增加。与低剂量IL-2治疗相比,单剂量UC-MSC治疗在减少狼疮样自身免疫方面具有持久效果。UC-MSCs治疗导致体外、体内和患者血清IL-2 水平升高。最佳血清IL-2水平对于低剂量IL-2和UC-MSC治疗的治疗效果至关重要。需要进行随机对照临床试验来进一步比较这两种治疗方法。
参考资料:
Zhouli Cao等,同种异体脐带间充质干细胞在系统性红斑狼疮中与低剂量白细胞介素2相比维持长期治疗效果,干细胞转化医学,第12卷,第7期,2023年7月,第431–443页,
免责说明:本文仅用于传播科普知识,分享行业观点,不构成任何临床诊断建议!杭吉干细胞所发布的信息不能替代医生或药剂师的专业建议。如有版权等疑问,请随时联系我。
扫码添加官方微信