目录
- 什么是脊髓性肌萎缩症?
- 脊髓性肌萎缩症的症状和类型是什么样的?
- 患上脊髓性肌萎缩症的原因
- 如何诊断脊髓性肌萎缩症?
- 干细胞治疗脊髓性肌萎缩症的原理和机制
- 干细胞治疗脊髓性肌萎缩症的植入方式
- 干细胞治疗脊髓性肌萎缩症临床案例
- 干细胞治疗脊髓性肌萎缩症的临床研究进展
- 治疗脊髓性肌萎缩症的辅助疗法
- 讨论
脊髓性肌萎缩症(SMA)是一种遗传性神经肌肉疾病,由SMN1基因突变引起,导致运动神经元逐渐退化,进而引发肌肉萎缩和无力。脊髓性肌萎缩症对患者及其家庭造成了巨大的生理和心理负担。尽管近年来基因治疗取得了突破,但许多患者仍需更多治疗选择。干细胞治疗作为一种新兴的治疗手段,为脊髓性肌萎缩症患者带来了新的希望。
本文详细介绍了什么是脊髓性肌萎缩症,脊髓性肌萎缩症的症状类型是什么样的?以及干细胞疗法在脑脊髓性肌萎缩症中的原理机制、干细胞治疗脊髓性肌萎缩症的临床案例及治疗方法。
从实验室到临床:干细胞治疗脊髓性肌萎缩症的探索之旅

什么是脊髓性肌萎缩症?
许多人不知道脊髓性肌萎缩症。全球每 7000 名新生儿中就有一名患有此病。
该病症主要有以下四种分类。
- I型为严重类型,也称为Werdnig-Hoffman病。
- 在II型阶段,婴儿在胚胎早期通常不会出现SMA症状
- III型是一种不太严重的类型,通常在成年早期开始,并随着患者年龄的增长而逐渐恶化。
- IV型是病情最轻的疾病类型,虚弱和肌肉萎缩通常从成年期开始。
由于这种疾病是一种遗传性疾病,目前尚不清楚这种疾病的合理原因。对这种疾病非常有效的治疗方法是神经干细胞移植,它可以帮助患者恢复肌肉控制。在这种情况下,运动神经元会在患者体内丢失,通过干细胞疗法,丢失的神经元会在体内恢复。
脊髓性肌萎缩症的症状和类型是什么样的?
脊髓性肌萎缩症的症状
- 肌肉无力和呼吸问题
- 肌肉质量下降,进食或吞咽困难
- 失去颈部和头部控制
- 面部抽搐和肌肉变化
- 肌肉颤抖
- 腱反射消失
- 肌束震颤
- 马蹄内翻足
- 阳痿、勃起功能障碍和性能力下降
脊髓性肌萎缩症的类型
I型
- 肌肉无力
- 无法控制头部运动
- 吞咽困难
- 呼吸问题
- 可能需要喂食管
II型
- 无需帮助即可坐起,但无法站立或行走
- 手臂或腿部无力
- 他们的手指和手都颤抖了
- 后来出现关节问题
- 呼吸肌无力,咳嗽困难
III型
- 无需帮助即可站立和行走
- 他们可能会发现行走或从坐姿站起来很困难
- 可能有平衡问题
- 跑步或爬楼梯困难
- 手指微微颤抖
- 可能会发现随着时间的推移,行走变得越来越困难
类型IV
- 手脚无力
- 行走困难
- 肌肉抽搐和颤抖
- 吞咽和呼吸困难
患上脊髓性肌萎缩症的原因
- 患有脊髓性肌萎缩症的人要么缺少部分SMN1基因,要么基因发生突变。
- 健康的SMN1基因会产生SMN蛋白。运动神经元需要这种蛋白质才能正常生存和运作。
- 患有脊髓性肌萎缩症的人无法产生足够的SMN蛋白,因此运动神经元会萎缩并死亡。
- 大脑无法控制自主运动,尤其是头部、颈部、手臂和腿部的运动。
- 如果您的家人中有人患有脊髓性肌萎缩症,您成为脊髓性肌萎缩症携带者的几率将大大增加。如果父母双方都是携带者,那么他们每次怀孕生下患有脊髓性肌萎缩症的孩子的几率为 1/4。
如何诊断脊髓性肌萎缩症?
诊断是脊髓性肌萎缩症治疗的重要阶段。医生会进行多项检查以确认诊断。
测试肌肉活动和这些疾病的症状在18个月大时出现。可以在怀孕期间或怀孕后进行诊断。
对于遗传检测,血液样本至关重要,因为只有这样才能识别出导致这种情况的缺陷基因。
医生还会确保进行身体检查,以了解是否缺乏肌肉反射、肌肉无力的迹象或肌肉纤维的自发性抽搐。脊髓性肌萎缩症是一种遗传问题,因为它是一种双重被动常染色体疾病。
- 对于脊髓性肌萎缩症,干细胞疗法治疗已被证明是真正有效和成功的。
- 在全球范围内,这种疾病影响全球约1/10,000的活产婴儿。
- 对于患有这种疾病的患者来说,干细胞治疗很有前景。这是一种非常有效的治疗方法,通过营养和神经保护作用改变细胞外运动神经元环境来实现。
- 干细胞移植后,患者病情进展已趋缓慢。
干细胞治疗脊髓性肌萎缩症的原理和机制

干细胞治疗脊髓性肌萎缩症的原理
- 细胞替代:干细胞具有分化为运动神经元的潜力,能够替代脊髓性肌萎缩症患者中退化的神经元。
- 神经保护:干细胞能够分泌神经营养因子,保护现存的运动神经元,减缓病情进展。
- 免疫调节:干细胞具有调节免疫反应的能力,可能减轻脊髓性肌萎缩症中的神经炎症。
- 促进神经再生:干细胞可能促进受损神经的再生和修复,改善肌肉功能。
干细胞治疗脊髓性肌萎缩症的机制
在这种疾病的干细胞疗法中,使用间充质干细胞 (MSC),因为它们是多能干细胞。这些干细胞还有助于改善患者的免疫系统。
间充质干细胞移植可提高神经元存活率并防止神经胶质增生,因为小胶质细胞和星形胶质细胞既是神经炎症的目标,也是神经炎症的原因;间充质干细胞可以通过释放营养和抗凋亡分子来拯救神经元和少突胶质细胞免于凋亡,从而诱导神经保护微环境。
此外,间充质干细胞可以促进局部神经前体细胞的增殖和成熟,从而分化为成熟的神经元和少突胶质细胞。
干细胞治疗脊髓性肌萎缩症的植入方式
干细胞植入按照以下步骤进行:
但如果受伤者抱怨颈部疼痛、未完全清醒或有明显的虚弱或神经损伤迹象,则可能需要进行紧急诊断测试。
这些测试可能包括:
- 静脉给药。
- 鞘内(腰椎穿刺)
- 肌肉注射
- 动脉内
- 皮下
- 解放血管成形术
- 中风的外科治疗
干细胞治疗脊髓性肌萎缩症临床案例
目前,对于脊髓性肌肉萎缩症的临床、病理及基因研究甚少,尚无有效的治疗药物。除了价值70万一针的药剂之外,科学家们还研发了一些神经保护剂,如利鲁唑、奥利索西等用于脊髓性肌肉萎缩症的治疗研究。
同时,随着再生医学的出现,干细胞移植提供了一种新思路。干细胞移植可以替代受损的神经细胞,促进细胞结构和功能的重建,是治疗神经系统疾病的新思路和新方法。
2012年干细胞治疗脊髓性肌萎缩症临床案例
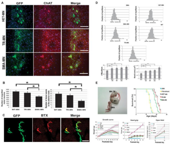
2012年,意大利的科学家们利用干细胞移植的方法在小鼠模型中成功地控制住了脊髓性肌肉萎缩症的进展,并将研究结果发表在《科学转化医学》(Science Translational Medicine)杂志上。这一结果为临床应用干细胞移植治疗脊髓性肌肉萎缩症提供了有力的证明。

文章中表示,整合到脊髓中的移植神经元能够减轻运动功能障碍,与脊髓附近的肌肉组织形成了神经肌肉接头。移植神经元还促进了携带脊髓性肌肉萎缩症突变的内源性神经元存活,表明这一治疗也为周围的组织提供了神经保护。
2012年干细胞治疗脊髓性肌萎缩症临床案例
来自米兰大学的研究者Stefania Corti说:“理想的SMA治疗方法将是一种组合治疗策略,采用分子治疗来解决遗传缺陷,利用细胞移植可以补充性地应对疾病病症。”
研究团队耗费四年时间验证了这一想法,该研究结果2012年发表在《Sci Transl Med》期刊上。 他们将脊髓性肌萎缩症患者皮肤纤维母细胞诱导为诱导型多能干细胞(iPSCs),通过单链寡核苷酸基因修复,使SMN2基因转变为SMN1基因,然后将遗传修饰的iPSC细胞诱导分化成为运动神经元,并将它们移植到脊髓性肌萎缩症模型小鼠脊髓内。

接受移植的小鼠脊髓神经元明显增加,而肌肉萎缩也显著减轻。旷场实验和握力测试表明它们的体力活动更多,更强健。此外,神经移植也使得它们的寿命延长了50%。
荧光组织学揭示,移植的iPSC源性神经元不但与脊髓附近的肌肉组织形成了神经肌肉接头,还起到了促进了携带脊髓性肌萎缩症突变的内源性神经元存活的作用。研究团队发现在进行细胞培育时,遗传基因修饰后的iPSC源性神经元分泌了更多的生长因子,这或许可以解释这种活力转移。
2018年干细胞治疗脊髓性肌萎缩症临床案例
2018年,我国中南大学就发表文章证实,由于脊髓性肌萎缩症病因是患者缺乏运动神经元存活基因SMN,研究通过技术手段表达间充质干细胞中的SMN基因,然后将这种特殊间充质干细胞植入患者体内,可以改善患者运动神经元的活力,治疗总体上安全性、可靠性能得到保证。虽然该试验属于IIT,即临床研究者发起的临床试验,不属于新药注册临床试验,但是也给SMA干细胞治疗疗法指明了方向。

2021年干细胞治疗脊髓性肌萎缩症临床案例
2021年5月25日,《Neurological Sciences》杂志上发布了一项Ⅰ期临床研究结果显示脂肪来源的间充质干细胞通过脊髓鞘内注射治疗婴儿脊髓性肌萎缩症的安全性高、患者可耐受,疗效方面能有效减缓疾病进展并且显著延长患儿生存期。

干细胞治疗脊髓性肌萎缩症的临床研究进展
截止2024年7月3日,在美国国立卫生研究院的最大临床试验注册库clinicaltrials.gov网站上注册的有关干细胞治疗脊髓性肌萎缩症的临床研究项目有4项。其中已完成的有1项。

截止2024年7月3日,国内中国知网cnki.net网站上已经有2个干细胞治疗脊髓性肌萎缩症的相关文章。

治疗脊髓性肌萎缩症的辅助疗法
- 职业治疗:这种疗法可以帮助脊髓性肌萎缩症 (SMA) 患者提高在家、工作和学校日常活动中的独立性。职业治疗师在帮助脊髓性肌萎缩症患者行走、穿衣、写字、使用电脑或开车方面发挥着重要作用。职业治疗干预措施侧重于适应环境、修改任务以及教授技能,以提高日常活动的参与度和表现。职业治疗师还将大部分工作重点放在发现和消除阻碍独立和参与日常生活等日常活动的环境障碍上。
- 营养疗法:适当的营养对于脊髓性肌萎缩症 (SMA) 患者至关重要。许多脊髓性肌萎缩症患者由于营养摄入不足而身高和体重偏低。吞咽困难和其他进食问题常常导致营养不良。另一方面,缺乏身体活动会导致营养过剩,包括肥胖。营养学家会根据每个人的具体需求建议改变饮食。这可能是增加或减少卡路里。或者,可能是避免难以咀嚼的食物和增加吸入和反流风险的食物。营养专家已经发现,均衡和持续的饮食为 脊髓性肌萎缩症患者提供了许多好处,例如促进生长、改善呼吸和提高生活质量。
- 物理疗法:脊髓性肌萎缩症是一种罕见的遗传性疾病,会影响脑干和脊髓神经细胞。它会导致肌张力低下、肌肉无力和肌肉萎缩。这些问题导致肌肉力量、活动能力和功能逐渐丧失。这种疾病会影响所有运动技能,如行走、吞咽、进食和呼吸。物理治疗师帮助患有脊髓性肌萎缩症的儿童和成人增强肌肉力量。他们帮助他们实现尽可能高的运动和功能能力。
- 水疗法:治疗以物理形式进行。治疗在专门建造的水箱中进行,由医生进行,称为水下物理治疗。对于患有神经或肌肉骨骼疾病的患者,海洋环境的非凡品质可增强治疗效果。水疗法涉及多种疗法,可帮助患者增强稳定性、肌肉力量和身体力学。水疗法有助于改善恢复机制并提高干细胞治疗的质量。在这种治疗中,水可轻松进行主动运动、稳定性水平的变化以及支持或挑战自己以达到所需的活动要求的能力。水疗法是身心健康的有效治疗工具。
- 针刺:针灸是一种让医生刺激身体特定穴位的方法——最常见的方法是将细针插入皮肤。这是传统中医中最有效的治疗方法之一。针灸会刺激神经纤维向脊髓和大脑传递信号,刺激人体的中枢神经系统。然后脊髓和大脑会释放激素,让我们感觉疼痛减轻,同时改善整体健康状况。针灸还可能:增加血液循环和体温,影响白细胞活性(负责我们的免疫功能),降低胆固醇和甘油三酯水平,并使血糖水平正常化。
讨论
面临的挑战与未来展望
- 干细胞的选择:确定最适合治疗脊髓性肌萎缩症的干细胞类型,如胚胎干细胞、间充质干细胞或神经干细胞。
- 治疗安全性:确保干细胞治疗不引起不良反应,如肿瘤形成或免疫排斥。
- 疗效评估:开发敏感的生物标志物和临床评估工具,准确评估干细胞治疗的效果。
- 伦理和法律问题:解决与干细胞研究和治疗相关的伦理和法律问题。
结论
干细胞治疗为脊髓性肌萎缩症患者提供了一种潜在的新治疗策略。随着科学研究的不断深入,我们期待干细胞治疗能够为脊髓性肌萎缩症患者带来更加有效的治疗方法,改善他们的生活质量和预后。
免责说明:本文仅用于传播科普知识,分享行业观点,不构成任何临床诊断建议!杭吉干细胞所发布的信息不能替代医生或药剂师的专业建议。如有版权等疑问,请随时联系我。
扫码添加官方微信