对于医学和科学界来说,自闭症谱系障碍(ASD)是神经系统发育障碍,因为它们具有多因素性质以及对其临床异质性的许多不同解释。ASD患者表现出高度多样化的疾病组,在症状、智力水平、严重程度和功能障碍方面差异很大。自闭症谱系障碍始于胚胎的第一个阶段,细胞增殖和分化受到破坏,这导致一系列连续事件,如神经迁移、层状结构紊乱、神经元成熟改变、神经突生长、突触发生问题和神经网络功能降低。

自闭症谱系障碍(ASD)特征在于两个核心症状:第一个是社交沟通障碍,第二个是受限、重复的行为、兴趣或活动类型。然而,自闭症最大的问题是由相关症状引发的,例如易怒、焦虑、攻击性、强迫症、情绪不稳定、胃肠道问题、抑郁和睡眠障碍。
根据核心症状和相关症状,通过观察和心理测试诊断自闭症;因此,临床诊断是基于核心行为的有无。精神疾病诊断和统计手册通常被用作自闭症诊断的金标准。
干细胞治疗自闭症临床案例研究,多数患儿症状改善明显
自闭症谱系障碍(ASD)的治疗是可变的和多模式的。它由常规疗法组成,例如社交技能训练、早期强化行为疗法、应用行为分析、言语疗法、职业疗法,以及精神药物、经颅磁刺激、和替代疗法,其中包括高压氧治疗、音乐疗法、认知和社会行为疗法。催产素激素疗法在改善中枢性ASD症状方面有一定的改善效果。但是效果不佳,需要更多的研究来证实这些益处。
开发新疗法可能被证明是持续改善ASD症状的最终干预措施。在可用的新疗法中,有基因疗法和干细胞疗法,它们在治疗ASD方面具有巨大潜力。从活体患者分离的细胞为理解自闭症提供了新的见解,从而逆转或改善了疾病的症状。在这里,我们讨论了使用干细胞治疗自闭症谱系障碍(ASD)的临床试验进展,以及它的局限性、影响和未来前景。
干细胞治疗自闭症的机制原理
干细胞的至少两个关键作用机制可能对自闭症治疗有用:旁分泌效应(分泌组工具:干细胞释放的细胞因子、趋化因子和生长因子,负责修复/恢复受损组织)和免疫调节特性。
另一个提出的干细胞能够解决ASD介导的免疫和炎症异常的机制是细胞间接触激活机制,通过这种机制,干细胞能够将促炎细胞转换为抗炎细胞。
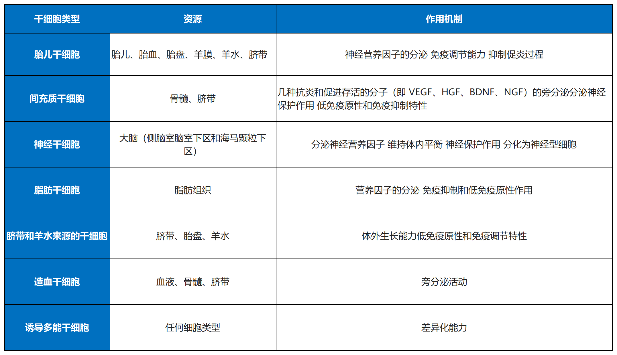
表格1总结了干细胞自身能力可以对比的ASD的有害过程。下一节将解释特定干细胞类型对自闭症的潜在用途。

注意:归巢和移动能力对于所有干细胞类型都是通用的。
移植治疗自闭症的干细胞类型都有哪些
已经描述了几种类型的干细胞。以下部分显示了可能用于治疗ASD的每种类型。
- 胎儿干细胞 (FSC):
- 间充质干细胞 (MSCs):
- 脂肪干细胞:
- 脐带和羊水来源的干细胞:
- 神经干细胞:
- 造血干细胞 (HSC):
干细胞治疗自闭症:临床试验
干细胞移植治疗自闭症的临床试验对于验证细胞治疗的安全性(首先)和有效性至关重要。
目前,已经进行了几项临床试验来证明干细胞治疗自闭症的安全性和有效性。表2)。

临床试验一:2018年,Sharma等人对一名男性自闭症成年人(25岁)进行了这种细胞治疗。90个自体BMMNCs被鞘内移植。未见重大不良事件。在干细胞治疗6个月后,据报道,在细胞治疗前后,通过ISAA、CARS和功能独立测量评分测量,注意力、坐姿耐受性、注意力、睡眠、眼神接触、社交互动和记忆力都有所改善。治疗6个月后,18F-FDGPET扫描显示脑低代谢有所改善。

临床试验二:2013年,Lv等人进行了I/II期试验,以研究CBMNCs和UCMSCs联合移植治疗自闭症儿童的安全性和有效性。招募了37名自闭症儿童(只有一名女性),并随机分为对照组(平均年龄5.6岁)和实验组。该组进一步分为接受两种类型细胞的CBMNC组(平均年龄7.4岁)和联合组(平均年龄6.2岁)。
细胞移植方案需要在CBMNC和联合组中以5-7天的间隔进行四次细胞给药。每次治疗分别静脉内 (20mL) 和/或鞘内 (2mL) 移植48个CBMNCs和UCMSCs。

在移植时和整个随访期间均未记录到不良反应。作为轻微影响,只有五名儿童出现短暂的低烧。
干细胞治疗后,CARS、CGI和ABC报告在刻板行为和嗜睡/社交退缩方面有显著改善(视觉、情绪和智力反应、身体使用、对变化的适应、恐惧或紧张、非语言交流、多动和不当言语方面的改善) 。在24周随访结束时,与对照组相比,联合组而非CBMNC组的改善最好。CBMNCs和UCMSCs可能协同发挥其积极作用。
试用注册ClinicalTrials.gov:NCT01343511 ,标题“干细胞治疗自闭症患者的安全性和有效性”。
临床试验三:2014年,在另一项开放标签试点研究中,共有45名自闭症儿童(39名男性,6名女性,平均年龄6.9岁)被纳入评估胎儿干细胞治疗自闭症的安全性。在第1天进行静脉内移植。第二天,将胎儿细胞注射到皮下腹部脂肪组织中。

在所研究的1年随访期间,接受胎儿发必须治疗的自闭症儿童没有因细胞疗法或类固醇和抗组胺药联合预处理而出现不良事件或副作用。观察到的早期细胞移植后效果是改善眼神接触、食欲和社交。
自闭症治疗评估清单和6个月和12个月随访时的ABC评分显示社交能力、认知能力和行为有所改善,尤其是在最后一个时间点。要注意,细胞治疗前和细胞治疗后的免疫学结果表明,由于CD3+T淋巴细胞和CD4+T辅助细胞显著增加,以及细胞治疗后CD19+B淋巴细胞计数减少(治疗前值异常),细胞介导的免疫力得到改善。胎儿干细胞治疗自闭症是安全且耐受性良好的。
临床试验四:2017年,杜克大学医学中心自闭症和大脑发育中心开展了一项I期开放标签试验,以评估单次静脉输注自体脐带血的安全性和可行性,以及对几种ASD评估工具变化的敏感性,以确定未来试验的合适终点。入组了25名儿童,中位年龄4.6岁(范围2.26-5.97),确诊为ASD并拥有合格的自体脐带血库。在脐带血输注前(基线)和6个月和12个月后,对儿童进行了一系列行为和功能测试。

对12个月期间不良事件的评估表明,该治疗是安全且耐受性良好的。在社交沟通技巧和自闭症症状的家长报告测量、临床医生对整体自闭症症状严重程度和改善程度的评分、表达词汇的标准化测量以及儿童对社会刺激注意力的客观眼动追踪测量中观察到儿童行为的显著改善,表明这些措施可能是未来研究中有用的终点。
在输注后的前6个月观察到行为改善,并且在基线非语言智商较高的儿童中表现得更好。这些数据将作为未来研究的基础,以确定脐带血干细胞治疗自闭症儿童的疗效。
临床试验五:2020年,美国北卡罗来纳州达勒姆杜克大学马库斯细胞治疗中心在一项开放标签的I期研究中,12名4至9岁的ASD儿童接受静脉 (IV) 输注人脐带组织间充质基质细胞 (hCT-MSCs) 治疗,这是一种第三方MSC产品,产自无关的供体脐带组织。
儿童接受一剂、两剂或三剂2×106每2个月的细胞数。在基线和6个月时亲自进行临床和实验室评估,并在最后一次输注后12个月进行远程评估。

结果:在这项I期研究中,静脉输注人脐带组织间充质干细胞在自闭症幼儿中是安全可行的。半数儿童的自闭症症状有所改善,40%的儿童在输注后出现临床无症状但可检测到的抗人类白细胞抗原抗体。
结论:在这项I期研究中,静脉输注源自捐赠的人脐带组织 (hCT-MSCs) 的间充质基质细胞对患有自闭症谱系障碍的幼儿是安全可行的。一半接受治疗的儿童表现出自闭症症状的改善,在随后的随机、安慰剂对照临床试验中,正在研究脐带间充质干细胞移植改善自闭症核心症状的能力。
目前限制干细胞治疗自闭症的主要因素
细胞来源和剂量
正如在总结的研究中看到的那样表2,细胞来源非常不同,不同组织的显著特性也不同。增殖和扩张潜力也受供体年龄的影响。有效细胞剂量需要进一步确定。细胞移植物的最佳干细胞类型仍然不确定。
自体移植还是异体移植?
自体移植或同种异体移植之间的选择仍然是一个关键因素。自体输注需要对自身生物材料进行预防性储存,并存在相关问题(即低温储存的成本)。同种异体移植克服了后一个问题。然而,捐赠者的可用性和随后的传染病检测是需要考虑的关键点。
细胞给药途径
鞘内途径似乎是侵入性的。然而,使用这种给药方式的作者报告说,它可以安全且有效地将细胞输送到大脑,因为移植的细胞可以通过脑脊液到达关键的中枢神经系统区域,从而增强细胞归巢到受损中心的能力。
干细胞移植技术已经在治疗自闭症这类神经系统疾病中获得了初步成功,证实干细胞可以在一定程度上改善和修复神经系统的结构和功能。希望通过干细胞疗法加上康复训练和坚持不懈的家庭配合教育,为患者和家属带来了曙光,减轻了社会和家庭的负担,提高了患者生活质量,为“星星的孩子”点亮世界!
参考资料:Siniscalco D, Kannan S, Semprún-Hernández N, Eshraghi AA, Brigida AL, Antonucci N. Stem cell therapy in autism: recent insights. Stem Cells Cloning. 2018 Oct 23;11:55-67. doi: 10.2147/SCCAA.S155410. PMID: 30425534; PMCID: PMC6204871.
免责说明:本文仅用于传播科普知识,分享行业观点,不构成任何临床诊断建议!杭吉干细胞所发布的信息不能替代医生或药剂师的专业建议。如有版权等疑问,请随时联系我。
版权说明:本文来自杭吉干细胞科技内容团队,欢迎个人转发至朋友圈,谢绝媒体或机构未经授权以任何形式转载至其他平台,转载授权请在网站后台下方留言获取。
扫码添加官方微信