急性胰腺炎(AP)是一种常见的消化系统急症,全球年发病率约为34/10万人。其严重程度可分为轻、中、重三个等级,不仅取决于胰腺本身的局部损伤程度,更与其对远端器官造成的全身性影响密切相关。
重症急性胰腺炎(SAP)作为AP的特殊类型,以全身性炎症反应和局部并发症为特征。其中,呼吸、心血管或肾脏等远端器官功能衰竭是导致不良预后的主要因素。虽然AP总体死亡率约为2%,但SAP患者的死亡率可高达30%。目前,SAP相关的器官衰竭治疗仍以支持性手段为主,急需能够有效延缓或逆转器官功能恶化的新型治疗方案。

既往研究显示,间充质干细胞(MSCs)可通过抑制炎症反应有效减轻AP病程中的胰腺局部损伤。例如,Jung等学者证实,MSCs能够显著改善AP大鼠的腺泡细胞变性、胰腺水肿和炎症细胞浸润情况,并降低炎症介质和相关细胞因子的表达水平。
近日,中国人民解放军总医院科研团队在《Cell Press》旗下期刊发表了一项重要研究,该实验系统探讨了两种不同来源MSCs对SAP小鼠全身炎症反应、胰腺组织损伤以及对肾、肺、心脏等远端器官的保护作用,为MSCs治疗SAP的临床应用提供了新的实验依据。[1]

SAP动物模型建立方法:6只小鼠接受5%牛磺胆酸钠溶液胆管注射(SAP模型)24h后被安乐死,6只小鼠接受麻醉、剖腹手术和胆管穿刺而不注射液体(假手术),24h后被安乐死,术后通过血清和组织病理学分析确定胰腺局部损伤以及肾脏、肺和心脏组织的全身损伤(图1A),以确定SAP模型是否成功建立。
实验分组和治疗:实验动物随机分为4个治疗组,①对照组(n=6):小鼠接受麻醉,无手术剖腹手术,输注200 μl生理盐水,48h后被安乐死;②SAP-Saline治疗组(n=6):小鼠接受麻醉和手术,输注200 μl生理盐水,48h后被安乐死;③SAP-UC-MSCs治疗组(n=6):小鼠接受麻醉和手术,尾静脉注射200μl的UC-MSCs(约1*106个细胞),48h后被安乐死;④BM-MSCs治疗组(n=6):小鼠接受麻醉和手术,尾静脉注射200 μl的BM-MSCs(大约1* 106个细胞),48h后被安乐死(表1B)。

结 果:
1.SAP小鼠模型建立结果:胆管注射5%牛磺胆酸钠溶液后24小时,SAP组的血清淀粉酶、肌酐、血尿素氮和CK-MB水平急剧升高,而其它组则没有显著升高(图1C-F)。组织病理学结果显示,与对照组和假手术组相比,模型小鼠的胰腺、肾脏和肺出现明显组织损伤,MPO染色显示损伤组织中有中性粒细胞浸润(图1G)。结果表明胆管注射5%牛磺胆酸钠溶液24 h后SAP小鼠模型成功建立。

2.SAP小鼠全身炎症反应:在SAP组中,ELISA显示血清中促炎细胞因子(TNF-α、MCP-1、IL-6、IL-1β)水平升高,抗炎因子(IL-10)水平降低。MSCs输注后,TNF-α、MCP-1、IL-6和IL-1β水平均显著降低(图2A-D),而IL-10表达显著升高(图2F)。这些结果表明,MSCs输注显著减轻了SAP小鼠全身炎症反应。

此外,还发现UC-MSCs在抑制血清TNF-α和提升IL-10水平方面效果明显更强,而BM-MSCs组未能显著逆转IL-10血清水平的降低(图2A-F),表明UC-MSCs在改善SAP系统性炎症反应方面可能比BM-MSCs更有效。
3.MSCs可减轻SAP小鼠胰腺损伤:在SAP组中表现出明显的血清淀粉酶升高,而MSCs治疗后血清淀粉酶升高受到抑制(图3A);在转录水平上,qRTPCR分析显示,MSCs输注后胰腺组织中TNF-α、MCP-1、IL-6、IL-1β水平显著降低,IL-10水平显著升高(图3B-F);在蛋白质水平上,ELISA显示MSCs输注后胰腺组织中TNF-α、MCP-1、IL-6 和IL-1β水平同样显著降低(图3B-F),IL-10水平只有UC-MSCs组显著升高(图3F),BM-MSCs组则不显著。

组织学显示UC-MSCs治疗后病理评分显著降低,胰腺坏死较少(图3G-I),而MPO染色显示两种MSCs都能够减轻中性粒细胞浸润胰腺 (图3H和I)。此外,与BM-MSCs相比,UC-MSCs 输注还促使MCP-1、IL-6转录水平和TNF-α、IL-1β蛋白水平显著降低,IL-10的转录和蛋白水平升高(图3B-F)。
这些结果表明MSCs输注有效缓解了SAP小鼠胰腺损伤,其中UC-MSCs显示出比BM-MSCs更大的治疗潜力。
4.MSCs可减轻SAP小鼠肾损伤:肾脏是SAP受影响的器官之一,我们在SAP模型中观察到显著的急性肾损伤,在MSCs治疗后损伤明显减轻,几乎降至正常水平,尤其是UC-MSCs治疗后(图4A-B)。在转录水平上,qRTPCR分析显示,MSCs输注后肾组织中TNF-α、MCP-1、IL-6和IL-1β水平显著降低,IL-10水平显著升高(图4C-G);在蛋白质水平上,ELISA显示MSCs治疗后肾组织中TNF-α、MCP-1、IL-6、IL-1β水平显著降低,IL-10水平显著升高(图4C-G)。

组织学显示MSCs治疗后肾脏病理评分显著降低(图4H),MPO染色表明MSCs能够抑制肾脏中的中性粒细胞浸润(图4I-J)。与BM-MSCs相比,UC-MSCs治疗后TNF-α、MCP-1、 IL-1β的转录水平和TNF-α、IL-6、IL-1β蛋白水平降低,IL-10的转录和蛋白质水平显著升高(图4C-G)
在组织学和中性粒细胞浸润方面,UC-MSCs诱导的改善比BM-MSCs更明显(图 4H-I),这些结果表明MSCs输注有效减轻了SAP小鼠的肾损伤,其中UC-MSCs显示出优于BM-MSCs治疗效果。
5.MSCs可减轻SAP小鼠肺损伤:肺是SAP另一个常见受累器官,我们在SAP模型中也观察到了明显的肺损伤,MSCs 处理后明显缓解。在转录水平上,qRT-PCR分析显示,MSCs治疗后肺组织中TNF-α、MCP-1、IL-6、IL-1β水平显著降低,IL-10水平显著升高(图5A-E);在蛋白质水平上,ELISA显示MSCs治疗后肺组织中TNF-α、MCP-1、IL-6、IL-1β水平显著降低(图5A-D),IL-10水平显著升高(图5E),但BM-MSCs却没有。

组织学显示,MSCs治疗后肺部病理评分显著降低(图5F),同时MPO染色表明MSCs能够抑制肺部中性粒细胞浸润(图5G-H)。与BM-MSCs相比,UC-MSCs治疗后MCP-1、IL-6、IL-1β的转录水平和TNF-α、IL-6、IL-1β的蛋白水平降低,IL-10的蛋白水平升高(图5A-E)。
在组织学方面,UC-MSCs诱导的改善比BM-MSCs更明显(图5F-H),这些结果表明MSCs输注可有效减轻SAP小鼠的肺损伤,与对胰腺和肾损伤的作用类似,UC-MSCs在改善肺损伤方面表现出比BM-MSCs更好的治疗效果。
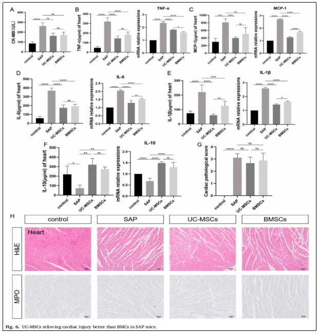
6.MSCs可减轻SAP小鼠心脏损伤:据报道SAP或脓毒症会导致心肌功能障碍或循环衰竭并伴有血清标志物短暂升高,我们在SAP组中检测到血清CK-MB升高,如果不治疗,血清CK-MB会自发降低,MSCs治疗后血清CK-MB水平会进一步下降(图6A)。

MSCs治疗后心肌组织中TNF-α、MCP-1、IL-6、IL-1β的转录和蛋白质水平降低,IL-10水平显著升高(图6B-F)。值得注意的是,UC-MSCs在改善TNF-α、MCP-1、IL-6、IL-1β和IL-10 转录水平以及IL-1β蛋白水平上表现出更优异的性能(图6B-F)。
这些结果表明,尽管在我们的模型中心脏效应轻微且短暂,但MSCs输注可有效抑制心脏组织中的炎症反应,且UC-MSCs对心脏组织的影响似乎比BM-MSCs更强。
总 结:上述实验结果证明,MSCs输注可显著减轻SAP小鼠全身炎症以及胰腺和多器官损伤,且与BM-MSCs相比,UC-MSCs表现出了更优异的治疗效果,这表明UC-MSCs可能是SAP患者基于MSCs疗法的最佳选择。
参考资料:
[1]Rui Ren,Weizheng Ren, Yue Zhang, Haixia Zhang,,Wanlu Su,Ruofan Hu, Jian Zhao,Lei He, Yiming Mu,Yu Cheng.Breaking the chain in organ failure: Role of umbilical cord and bone marrow derived mesenchymal stem cells in treatment of severe acute pancreatitis.DOI:10.1016/j.heliyon.2024.e35785.
免责说明:本文仅用于传播科普知识,分享行业观点,不构成任何临床诊断建议!杭吉干细胞所发布的信息不能替代医生或药剂师的专业建议。如有版权等疑问,请随时联系我。
扫码添加官方微信