人类神经干细胞移植有潜力作为治疗多种中枢神经系统(CNS)疾病的候选药物。 吉林中科干细胞纯化了人类神经干细胞,并开发了用于扩增和储存的培养条件,以保留其独特的生物特性。这些人类中枢神经系统干细胞 (HuCNS-SC®) 的生物活性已在体外和体内进行了广泛的分析。当配制用于移植时,扩增和冷冻保存的细胞库保持其干细胞表型、自我更新并生成成熟的少突胶质细胞、神经元和星形胶质细胞,这些细胞通常存在于中枢神经系统中。
人类神经干细胞的临床转化
在本概述中,描述了在中枢神经系统的三个组成部分(大脑、脊髓和眼睛)中追求神经保护策略和临床转化的基本原理和支持数据。

背景
吉林中科生物的成立宗旨是利用基于单克隆抗体的高速细胞分选技术平台发现组织源性干细胞,该技术平台以前用于纯化造血干细胞和周围神经系统干细胞。最近,该技术已被用于识别和纯化其他组织干细胞,包括毛囊和皮肤、肠道、肌肉和癌症干细胞。该技术还可应用于源自胚胎或诱导多能干细胞的多能干细胞群的纯化,以消除致畸前体。该公司采用这一策略前瞻性地纯化其人类中枢神经系统干细胞 (HuCNS-SC®) 群体,以扩展为神经球和细胞库。在本概述中,总结了临床前数据,并提供了将这些细胞推进涉及大脑、脊髓和眼睛的临床试验的基本原理。
人类神经系统疾病再生医学的一项开创性发现是证明神经发生发生在成人大脑中。这一发现,加上我们实验室和其他实验室对人类神经干细胞的鉴定和扩增,引发了大量研究神经可塑性和再生的研究。虽然还处于早期阶段,但越来越多的数据表明,人类神经干细胞或其祖细胞有一天可能会修复或替换患病或受损的中枢神经系统(CNS)内的细胞。
前瞻性鉴定、细胞库的可重复扩增以及冷冻保存的稳定性促进了 HuCNS-SC 向临床测试的转化。与一系列人类状况相关的小动物模型的可用性进一步促进了功效测试和潜在作用机制的研究。此外,过去将细胞和组织移植到帕金森病或亨廷顿病患者大脑中的经验(在文中进行了综述)为中枢神经系统相对免疫特权微环境中的同种异体长期生存提供了见解,并铺平了道路。用于神经干和/或祖细胞产品的研究。
关于人类中枢神经系统干细胞
多个实验室通过组织培养系统中的生长和培养细胞命运图谱研究中的多谱系分化,证明了小鼠和人类神经干细胞的存在。
2000年,StemCells, Inc. 的科学家纯化了HuCNS-SC,一种成体组织特异性干细胞。每个 HuCNS-SC 库均采用来自单个胎儿脑组织(妊娠16至20周)的纯化人类神经干细胞创建,使用涉及细胞表面标记单克隆抗体和高速细胞分选的分离方案。
该细胞表达高水平的CD133和低水平的CD24(CD133+/CD24-/lo ),并且缺乏造血谱系标记物CD45或CD34的表达。单个CD133+/CD34–CD45 –分选的细胞可以自我更新,形成具有多潜能的神经球,因此具有“干细胞”的资格。当CD133+/CD24– /lo细胞在规定条件下生长时,就建立了长期可扩展的神经球培养物。核型和形态稳定性已通过十多次传代和长期培养得到证实。这种细胞分离和培养方法可以重复生成人类神经干细胞库。对于人类临床应用,脑组织是根据美国食品和药物管理局(FDA)的良好组织实践要求,通过批准的非营利组织采购机构采购的。
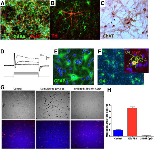
这些细胞的体外分化描绘了它们成为星形胶质细胞、少突胶质细胞和不同神经元亚型的多能性。当通过刺激性培养基添加剂在体外诱导时,HuCNS-SC通过体外细胞功能的定量测定评估显示迁移和吞噬活性显着增加(图1)。此外,对免疫缺陷小鼠模型大脑中的HuCNS-SC移植的体内分析表明,这些细胞在脑室下区的神经源性生态位中播种,缓慢分裂,并通过不同的门户迁移,包括向嗅觉系统的头侧迁移流(图2)。
长期植入(>24周)以位点特异性方式显示全球中枢神经系统迁移和多谱系分化(星形胶质细胞、少突胶质细胞和神经元)(图3)。这些体内特征为启动特定人类中枢神经系统疾病的转化研究奠定了基础,如下所述。该公司打算开发HuCNS-SC作为基于神经保护和神经元替代策略的特定CNS疾病的同种异体细胞疗法。

培养中的人类细胞在特定的生长因子条件下变成特定的神经元亚型。
(A) Gabaergic(γ-氨基丁酸,GABA);
(B)多巴胺能(酪氨酸羟化酶;TH);
(C)胆碱能(胆碱乙酰转移酶;ChAT)。
(D)分化的神经元在体外成熟,如钳记录的电压激活钠和钾电流所示。
(E,F) HuCNS-SC 还可分化为由神经胶质原纤维酸性蛋白 (GFAP;E) 定义的星形胶质细胞或由标记 O4 (F) 识别的少突胶质细胞。在培养中,罕见的少突胶质细胞可以成熟为髓鞘碱性蛋白(MBP)阳性细胞(F 插图)。
(G)荧光珠草坪的图像,其中通过迁移/吞噬 HuCNS-SC 清除的珠子轨迹显示为黑色,被细胞摄取的珠子显示为亮点(上图),以及蓝色和鬼笔环肽染色细胞中珠子的合成图像红色(下面板)。位于清除轨迹区域内的细胞(下图中的红色)与上图中吞噬珠的亮点共定位。
(H)使用高内涵分析软件对迁移区域(无荧光珠)进行定量。胎牛血清 (FBS) 中的因子显着增强迁移/吞噬活性,但会被肌动蛋白聚合抑制试剂细胞松弛素 D (CytD) 阻断。数据代表一式三份孔中的三次独立实验的结果。

(A)新生儿时移植有人类中枢神经系统干细胞 (HuCNS-SC) 的NOD-SCID小鼠大脑的矢状切片。使用人类特异性单克隆抗体STEM121(棕色)通过免疫过氧化物酶染色检测人类细胞,这表明大脑内的长期植入和整体迁移。移植到侧脑室后,人类细胞主要驻留在室下区(SVZ)的神经源性微环境中。观察到从SVZ径向迁移,包括通过头端迁移流 (RMS) 到嗅球 (OB)。本地宿主信号定义了细胞的主要成熟结果。
(B) HuCNS-SC 分化为嗅球中的颗粒神经元。

通过使用人类特异性抗体染色来检测移植的HuCNS-SC或其后代。通过形态学或谱系标记物的共染色来确定细胞谱系。
(A)观察到人类星形胶质细胞(STEM123、hGFAP,红色)与小鼠血管(β-肌营养不良聚糖,绿色)并列。
(B)人类少突胶质细胞(Olig2;绿色;STEM121红色)仅限于白质区域,例如胼胝体。
(C)在嗅觉系统内,人类细胞分化为具有长轴突的颗粒神经元(STEM121,红色)。
疾病的目标
治疗中枢神经系统疾病一直是现代医学最具挑战性的领域之一。传统药物可以缓解一些症状,但很少改变病程或阻止进展,特别是在神经退行性疾病中。使用特定干细胞或祖细胞的再生医学提供了防止进一步细胞损失(即神经保护)和/或替换受损或丢失的神经元(即神经元替代)的潜力。
此外,神经保护和神经元替代策略都可以用于治疗慢性神经退行性疾病(例如,年龄相关性黄斑变性和阿尔茨海默病)和遗传性神经退行性疾病(例如,神经元蜡质脂褐质沉着症(Batten)、脑白质营养不良(Pelizaeus-Merzbacher)),以及中枢神经系统损伤(例如脊髓损伤 (SCI)、中风和创伤性脑损伤)。尝试治疗帕金森病的神经元细胞替代特别具有挑战性,因为需要在特定位置恢复精确的神经元类型,并适当整合和连接到功能网络中。因此,神经保护策略被设想为首次使用人类神经干细胞进行人体临床研究的更容易实现的目标。在这方面,吉林中科生物正在积极致力于测试HuCNS-SC的多种目标适应症(表1)。

神经保护和神经元替代策略的疾病目标
宿主细胞的神经保护可通过多种机制实现,包括提供神经营养因子、血管生成因子、免疫调节因子和/或其他维持神经元健康所需的蛋白质。新的少突胶质细胞的再髓鞘化也能保护宿主神经元。神经元替代策略旨在替代特定丢失或缺乏的细胞,如帕金森病。神经干细胞的关键属性–如自我更新以提供持续的因子生成细胞库、全中枢神经系统迁移特性以及形成新的正常神经元、星形胶质细胞或少突胶质细胞的天生能力–使其成为治疗多种神经退行性疾病的极具吸引力的新型疗法。
结论
HuCNS-SC的转化研究涉及这些细胞在大脑、脊髓和眼睛中的生物活性。迄今为止,特定动物模型的临床前研究已经揭示了HuCNS-SC的生物学特性,与早期临床研究中出现的人类数据相似。
最终证明对患者的效果需要对照研究,但这些试验的安全性和初步效果的初步结果为继续进行人体测试提供了理由。如果神经干细胞移植在改变疾病进展方面继续显示出有希望的临床数据,那么这种方法可以为一系列具有挑战性的神经系统疾病提供急需的新型治疗方式。
参考资料:Tsukamoto A, Uchida N, Capela A, Gorba T, Huhn S. Clinical translation of human neural stem cells. Stem Cell Res Ther. 2013 Aug 29;4(4):102. doi: 10.1186/scrt313. PMID: 23987648; PMCID: PMC3854682.
免责说明:本文仅用于传播科普知识,分享行业观点,不构成任何临床诊断建议!杭吉干细胞所发布的信息不能替代医生或药剂师的专业建议。如有版权等疑问,请随时联系我。
扫码添加官方微信