急性缺血性卒中是动脉内干细胞输注的主要应用领域之一,也突显了干细胞治疗神经系统疾病面临的独特挑战。有效的动脉干细胞输注是一个复杂过程,需要合理选择并制备具有免疫相容性的干细胞、在最佳时机注射最佳剂量以确保细胞最大存活率、并采用方法追踪细胞的输送与沉积。
深入理解这些挑战的基础,在于对干细胞本身的认知。该疗法面临的挑战重大,涉及患者筛选、干细胞类型与来源、针对特定应用的制备与优化、安全剂量确定、注射过程中对细胞输送与摄取的监测,以及治疗后反应评估。

动脉输注干细胞治疗缺血性中风的技术挑战、优化策略与临床转化前景
鉴于动脉输注在神经系统疾病治疗,尤其是中风治疗中的潜力日益受到关注,近期,国际权威期刊杂志《Arterial Treatment of Neurological Diseases》发表了一篇“动脉内输送干细胞:干细胞在中风治疗中的作用”的研究综述[1]。

作为该领域的系统梳理,本章将综述动脉干细胞输注的来源、处理流程、应用范围、现存局限及其潜在前景。
在具体探讨动脉输注的应用之前,有必要先明确相关干细胞的核心概念。
干细胞核心特性与基础术语
在深入讨论干细胞之前,需明确其核心概念。
干细胞的核心特性包括:自我更新能力(产生与自身完全相同的子细胞)、分化能力(进入特定细胞谱系并转变为具有特定形态和功能的终末细胞),以及相对较少被强调的功能性重建(发挥与原组织相同的功能)。
另一个关键术语是多能性(Potency),它描述干细胞向不同细胞类型分化的潜能。
可塑性(Plasticity)则特指成体细胞分化并获得新表型身份的能力。
基于上述多能性差异,干细胞可进一步分类:干细胞类型与分化潜能(基于多能性)
干细胞根据分化潜能分类:全能性(Totipotent)干细胞(如受精卵早期分裂球)能分化为包括胚外组织(如胎盘)在内的所有细胞类型。胚胎干细胞(ESCs)来源于囊胚内细胞团,属于多能性(Pluripotent)干细胞,能分化为所有成体细胞类型(来自内胚层、中胚层、外胚层这三大胚层)。
多潜能性(Multipotent)干细胞(如成体干细胞)则局限于特定谱系内分化(如造血干细胞分化为多种血细胞)。
胚胎发育中的原肠胚形成(Gastrulation)过程形成了三大胚层:内胚层(发育为内脏器官)、中胚层(发育为肌肉、血细胞等)和外胚层(发育为皮肤、神经元等)。
与多能干细胞密切相关但特性不同的细胞类型还包括:前体细胞、干性、微环境与成体干细胞分布
前体细胞(Progenitor cells)虽具有自我更新和分化能力,但其谱系限制更严格、增殖能力较弱(如神经前体细胞仅分化为神经细胞)。
干性(Stemness)指细胞自我更新并分化替代健康细胞的能力,但异常时可能导致恶性转化。
干细胞存在于特定的微环境(Niche)中,这为其提供功能性支持。成体干细胞广泛分布于组织中,例如骨髓(含间充质干细胞MSC和造血干细胞HSC)、牙髓、心脏、肝脏、皮肤,以及大脑的室下区和海马齿状回下区。
明确了干细胞的基础特性与分类后, 动脉内输送干细胞治疗脑中风的干细胞来源
胚胎干细胞(Embryonic stem cells): 可在胚胎发育的囊胚阶段,从内细胞团中的全能细胞获得(见图1)。

人多能干细胞(hPSC):可来源于骨髓、脐带基质、脐带血、脂肪组织以及其他多个器官。
神经前体干细胞(Progenitor neural stem cells):存在于大脑、脊髓和下丘脑中。
诱导多能干细胞(Induced pluripotent stem cells, iPSC):通过对成体细胞进行重编程和转化而获得。
根据供体来源不同,干细胞可分为:
- 自体移植(Autografts): 来源于患者自身;
- 同种异体移植(Allografts):来源于同一物种的供体;
- 异种移植(Xenografts):来源于不同物种。
目前在临床上易于获取的干细胞来源主要包括:骨髓、脐带血、脂肪组织以及牙髓。
为了更系统地比较这些潜在用于治疗的干细胞类型。
干细胞的特征
表1总结并扩展了主要干细胞类型及其来源、表面标志以及优缺点。

在神经系统疾病治疗中,以下几种干细胞类型尤为关键:与神经系统应用相关的干细胞
胚胎干细胞 (ESC):胚胎干细胞 (ESC) 源自早期哺乳动物胚胎的内细胞团,具有无限增殖能力并保持多能性(可分化为三个胚层的所有细胞类型)。然而,这种强大的增殖潜力也带来了致瘤风险。其来源于胚胎的特性引发了重要的伦理问题,限制了其直接临床应用(通常需先转化为特定前体细胞)。
尽管如此,ESC在动物模型(包括灵长类)中已显示出对帕金森病、肌萎缩侧索硬化症 (ALS) 和多发性硬化症的治疗潜力。由于伦理考量,ESC在研究和潜在治疗中的应用已很大程度上被诱导性多能干细胞 (iPSC) 所取代。
诱导性多能干细胞 (iPSC):诱导性多能干细胞 (iPSC) 通过重编程成体细胞(如皮肤或血细胞)获得,其功能类似ESC,但规避了胚胎来源的伦理争议。重编程通过引入关键转录因子(如OCT4, SOX2, KLF4, MYC)实现。
iPSC的核心应用在于构建神经系统疾病模型(涵盖脆性X综合征、唐氏综合征、帕金森病、阿尔茨海默病等),包括创建含人神经元/胶质细胞的人鼠嵌合脑以及用于药物研究的2D/3D类脑器官。
虽然iPSC在理解神经疾病(如帕金森病、亨廷顿病、ALS、脊髓性肌萎缩症)和推动临床应用方面潜力巨大,但仍面临重编程一致性、规模化生产、质量控制以及潜在的致瘤性等挑战。探索利用其分泌组(而非完整细胞)可能是克服部分挑战的途径。
间充质干细胞(MSCs):MSCs存在于许多成人组织、脐带血和基质(沃顿氏胶状物)中。这些细胞的特点是粘附在塑料表面。它们很大,大小为5到50微米。
MSC易于分离和处理。这些细胞存在于骨髓、脐带/脐带血、胎盘、羊水、脂肪组织、牙齿组织、唾液腺、滑液和经血中。MSCs可以替代细胞、抑制炎症反应、具有神经保护和抗凋亡作用,并促进血管生成。它们还可以作为药物微胶囊和溶瘤病毒的治疗载体。
MSCs外泌体可能能够穿透血脑屏障 (BBB)。干细胞用于治疗缺血性中风的原理是,与缺血、炎症、细胞凋亡、血管生成、免疫反应和神经可塑性相关的多种损伤途径决定了中风的预后,而所有这些因素都可以通过干细胞改变。
神经干细胞(NSC)和神经祖细胞(NPC):神经干细胞 (NSC) 具有分化为大脑内所有神经细胞类型(神经元、星形胶质细胞、少突胶质细胞)的潜能,而神经祖细胞 (NPC) 则分化能力更为受限,通常来源于胚胎干细胞 (ESC) 或诱导多能干细胞 (iPSC),并已定向发育为神经组织。
这些细胞在胎儿和出生后哺乳动物大脑特定区域(如海马齿状回下区、侧脑室脑室下区、小脑、视网膜、脊髓)存在,但成年人体内这些细胞群的存在及其功能意义仍有待明确。
将NPC直接注射到目标区域(例如在中风模型中)可改善功能,其机制在于它们在宿主组织中的整合以及释放的旁分泌信号分子。此外,人类ESC衍生的NPC可被转化为特定的功能细胞类型,如多巴胺能神经元和星形胶质细胞。
骨髓单核细胞(BM-MNC):BM-MNC是骨髓中的细胞,其细胞核呈圆形或非分叶状,缺乏细胞质颗粒,具有特征性的干细胞特性。这些细胞包括原始多能干细胞、MSC、小胚胎样干细胞、多能成体祖细胞、内皮祖细胞、组织定向干细胞和成血管细胞。这些细胞在应激过程中从骨髓释放,可植入多种受损组织。它们可以与受损组织整合,触发血管生成,并释放旁分泌因子。
这些因子具有细胞保护、抗凋亡、抗炎和抗纤维化作用,并有助于募集其他干细胞。BM-MNC是相对较小的干细胞(5-12μm),因此发生栓塞性血管闭塞的风险较低。细胞大小是冠状动脉注射后植入的重要决定因素。
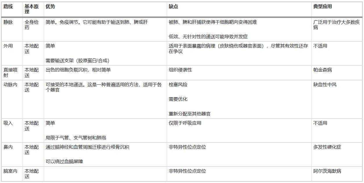
干细胞输送方法
干细胞的递送与药物的递送截然不同。干细胞是具有代谢活性的实体。确保从采集到递送的整个过程中的活力对于细胞替换至关重要,尽管无细胞分泌体注射可以带来一些益处。与药物不同,干细胞具有组织向性,并主动迁移至受损或发炎的细胞。
它们的旁分泌因子复杂,在注射部位以外的扩散有限。虽然干细胞的一些免疫调节作用可以远程实现,但局部递送可以显著提高干细胞治疗的益处。快速、有效、安全、便捷地将干细胞递送至目标部位一直是转化研究的一大难题。
表2列出的干细胞输送途径取决于具体应用。对于全身性疾病,静脉注射是输送细胞的最佳方式。然而,对于局部病变的治疗,局部区域输送优于静脉输送,部分原因是它避免了细胞被肺、肝和脾脏滞留。

在明确了细胞来源和特性及细胞输注方法后,其临床转化现状如何?
动脉内输送干细胞治疗中风的临床试验
表3列出了国家临床试验注册中心网站上报告的正在进行的急性缺血性中风干细胞试验。



一项包含16项临床研究的荟萃分析显示,局部区域性给药(如立体定向移植或颈动脉内注射)的干细胞输注显著优于静脉输注。
另一项纳入26项研究(其中9项在2010年之前)的荟萃分析表明,不同输注方式下的干细胞治疗均具有良好的耐受性,并呈现出改善神经功能结局的趋势。
近期一项关于临床试验的综述则探讨了动脉内注射干细胞的应用,建议其用于急性卒中治疗,但同时提出了关于动脉内注射后细胞再分布的担忧。
尽管在设计严谨、样本量充分的临床试验中,目前尚无确凿证据证明动脉内干细胞治疗可带来长期获益,但现有证据已表明干细胞疗法具有前景,其输注方式也不同于传统药物。
在过去40年中,药物性神经保护策略的失败迫使我们寻求新的治疗手段。随着血管内取栓术(thrombectomy)经验的积累,干预时间窗正逐步基于灌注参数而延长。干细胞疗法有望为超出取栓时间窗或不适合该治疗的患者带来新的希望。
接下来,我们系统分析动脉输注干细胞治疗中风的应用价值及其优缺点
动脉输注干细胞治疗中风的应用与优缺点
广泛应用与组织适应性:通过动脉注射输送干细胞在多个器官中均具有应用潜力。虽然这些技术在某些方面相似,但必须根据不同组织的需求进行调整。例如,向肝脏进行动脉干细胞输注在细胞类型选择及注射方式上,都与脑部存在显著差异。
在肝脏中,血管栓塞可能有助于干细胞递送,而在大脑中,任何栓塞事件都可能加重组织损伤。正如前文所述,不同器官疾病中的动脉给药存在某些共性,包括:相较于静脉输注,动脉输注具有更强的靶向性,但低于直接注射;细胞大小是决定沉积程度的重要因素;注射细胞数量影响疗效;过量细胞可能导致不良结局;干细胞可能从注射部位再分布至肺、肝和脾;使用适当的示踪标记可追踪干细胞在局部的动力学;干细胞的疗效部分来源于旁分泌效应。
动脉干细胞输注的优缺点
优点:高浓度输送至靶部位;避免血容量稀释;减少被肺、脾和肝清除;疗效优于静脉输注;与直接注射相比微创;动脉或血管造影操作相对常规且安全;可与其他动脉介入同时实施;跨器官应用潜力大。
缺点:需要动脉穿刺和导管置入;大体积MSC或较高细胞负荷存在栓塞风险;注射压力或喷射可能导致组织损伤;细胞滞留率可能极低,仅1–5%的注射细胞能沉积;小体积干细胞可能迅速再分布。
鉴于上述优缺点,如何优化动脉干细胞输注?
动脉干细胞输注的优化
与药物输注的比较:计算机模型表明,动脉药物输注在区域血流低、区域提取率高及全身清除率高时效果最佳。然而,这些规律并不能完全应用于活体干细胞。与药物分子不同,干细胞体积大,存在与其大小直接相关的栓塞风险。因此,过量沉积或过多注射大体积细胞可能有害。
此外,非靶部位清除可能导致干细胞在非靶部位的意外发育甚至恶性转化。尽管如此,两者仍有相似之处:动脉输注可在靶部位递送大量干细胞,适度降低血流有助于细胞滞留。通过表面标记可改进干细胞追踪,从而提高局部提取率。与药物类似,血脑屏障(BBB)阻碍干细胞输送,因此可通过超声破坏来增强局部沉积。
具体而言,影响脑内动脉干细胞输注成功的关键因素包括:
细胞大小是首要限制因素:脑毛细血管直径仅5-10μm,与干细胞尺寸(MNSC:6-12μm, NSC:10-20μm, BMSC:5-50μm)高度重叠。其中MNSC因尺寸最小栓塞风险最低,NSC次之,而体积差异大的BMSC风险最高。研究证实栓塞并发症发生率与细胞大小呈正相关,白细胞(10-25μm)在毛细血管中的受限运动即是警示。
细胞剂量需精准物种适配:确定安全有效剂量极具挑战。Guzman团队提出”细胞数/克脑重”的标准化方法:小鼠耐受极限为7.5×10⁵细胞/g(超量致血流障碍),而犬类仅0.4×10⁵细胞/g即出现微栓塞。值得注意的是,大鼠可耐受150×10⁵细胞/g的MNSC,但NSC在10×10⁵细胞/g时已引发栓塞。输注时必须实时监测区域血流,并依据颈动脉灌注范围进行权重校正。
灌注速度须严格生理适配:血管造影中对比剂推注速率(颈总动脉7-10mL/s)远超实际血流量,操作中依赖人工调节压力。过高压力可能导致出血(类似动脉化疗并发症)。干细胞输注需精确控制速率,避免因超生理流速引发血管损伤或细胞栓塞。
注射时机依赖病理时间窗:动物研究表明:干细胞疗效具有严格时间依赖性。亚急性期(再灌注后48-72小时)为黄金窗口——此时血脑屏障(BBB)破坏利于细胞植入,而过早输注(<24小时)会因缺血酸中毒降低细胞存活率。多数研究反对在再灌注同时给药。
干细胞特性决定整合效能:自体骨髓/间充质干细胞(BMSC)免疫原性低,但在神经组织中整合能力有限;神经干细胞(NSC)虽能高效整合,其分化方向却难精准调控。选择细胞类型需权衡免疫相容性与靶向分化能力这对矛盾。
为了克服这些影响因素,可采取以下辅助措施:辅助措施以改善动脉干细胞输注:
冠状动脉中使用“血流阻断”可提高输注效果,但在卒中中则可能加重缺血损伤;BBB破坏;优化培养条件:在神经生长因子(NGF)及脑源性神经营养因子(BDNF)作用下培养干细胞,可在创伤性脑损伤后24小时将MSC的植入率提高约15–20%;配体修饰:在NSCs表面富集CD49等配体,可增强其与血管内皮的黏附能力;磁性靶向:与脑室内或静脉输注类似,磁性靶向可提高动脉输注效果。
综合以上讨论,动脉输注干细胞治疗中风的未来挑战与应用
治疗价值与临床现状:缺血性中风占所有中风的80%,传统神经保护药物研发因数百项临床试验失败而陷入困境。干细胞的再生能力、抗凋亡及细胞保护作用为其提供了突破性治疗潜力。
动脉输注被视为急性缺血性中风的首选途径,因其可借助现有动脉介入技术(如血栓切除术)直接靶向病灶,且临床前研究显示其效果优于静脉输注。然而,目前针对神经系统疾病的动脉干细胞治疗临床研究远少于心脏疾病(表3),凸显该领域的探索不足。
动脉输注面临多重挑战:
细胞选择与制备:需严格筛选免疫相容干细胞(如避免MSC栓塞风险或MNSC效力不足);精准递送:需在最佳时间窗注入精确剂量,确保细胞有效沉积且不阻塞血流;监测技术:依赖影像实时追踪细胞输送(如MRI标记干细胞);设备整合:亟需开发CT-MRI一体机(图4),解决传统分设备扫描导致的图像配准延误,为干细胞输注争取关键时间。

创新替代方案——干细胞衍生物
鉴于完整干细胞的应用风险(如栓塞、恶性转化),未来策略转向干细胞衍生物:干细胞分泌组:含细胞保护/抗炎因子,无栓塞风险,可立即用于微循环未恢复的急性期;外泌体(40-160nm):递送治疗性物质,兼具组织向性和安全性。两者可储存备用,免疫风险极低,并为后续完整干细胞治疗创造有利条件。
未来治疗范式
动脉干细胞治疗需从”单次输注”转向多阶段序贯治疗(图5):急性期:用分泌组/外泌体保护组织;恢复期:待灌注改善后输注完整干细胞促进再生;影像指导:通过一体化CT-MRI动态优化策略。这种”产品组合+精准时序”的模式,有望为缺血性中风提供全新解决方案。

综上所述,得出以下结论:
现状与核心挑战:当前干细胞疗法的临床应用仅获批用于血液疾病,FDA尚未批准任何外泌体产品。尽管再生医学领域已投入大量资源开发干细胞及其衍生物(外泌体、分泌组),并在多学科积极验证其潜力,有效递送仍是最大技术瓶颈。
相较于易于靶向操作的眼科、牙科领域(可能率先获批),神经系统因递送障碍尤为突出,而动脉输注凭借其与脑组织的直接通路成为有吸引力的解决方案——尤其在血管内技术成熟的中风治疗中。
前景与方向
动脉输注干细胞治疗中风的核心在于精准策略:需结合血流动力学选择适宜细胞类型、优化给药时机与剂量。未来突破点可能优先来自干细胞分泌组(而非完整细胞移植),因其能规避栓塞风险并发挥旁分泌保护效应。尽管动脉输注在其他神经系统疾病的应用尚处早期,但其有望成为中风治疗的核心突破口,为再生医学提供新范式。
参考资料:
[1]:Ramos, A., Joshi, S. (2025). Intra-arterial Delivery of Stem Cells: Their Role in Stroke Treatment. In: Joshi, S. (eds) Arterial Treatment of Neurological Diseases. Springer, Cham. https://doi.org/10.1007/978-3-031-80173-0_15
免责说明:本文仅用于传播科普知识,分享行业观点,不构成任何临床诊断建议!杭吉干细胞所发布的信息不能替代医生或药剂师的专业建议。如有版权等疑问,请随时联系我。
扫码添加官方微信