文章简要:精神分裂症(SCH)是一组病因尚未明确的慢性精神疾病,多在青壮年缓慢起病,临床表现症状各异,可引起认知、思维、情感等多方面神经精神障碍和精神运动不协调。
目前针对其致病机制有以下5种主要研究假说:多巴胺(DA)假说、失连接假说、神经发育障碍假说、氧化应激假说和脑形态学改变假说。根据DA假说,腹侧海马在SCH的治疗中处于关键地位。
多项研究表明精神分裂症与胚胎神经干细胞(NSCs)异常和神经发生有关,神经干细胞具有多向分化潜能和自我更新能力,经体外适宜条件下培养可充分发挥其重要的修复作用,为精神分裂症的治疗提供了新思路。抗精神病药物治疗是精神分裂症目前的主要治疗措施。此外,借助体外定向诱导性多能干细胞( iPSCs)建立精神分裂症疾病模型,对疾病发病机制和疾病治疗的研究陆续取得进展。
什么是精神分裂症?
精神分裂症(SCH)作为一种慢性、致残率高的精神疾病,存在多巴胺假说、失连接假说、神经发育障碍假说、氧化应激假说等多种假说解释其发病机制。神经干细胞具有分裂分化的潜能和修复中枢损伤的作用,在中枢神经系统多个脑区广泛分布。相关研究表明,精神分裂症与胚胎神经干细胞异常和神经发生有关。

目前药物治理是精神疾病的主要临床治疗手段,但不可避免地存在多种弊端。 根据多巴胺假说,腹侧海马在精神分裂症的治疗中处在关键地位,是各个假说的“共同通路”。借助诱导性多能干细胞建立精神分裂症疾病模型,对疾病发病机制的研究陆续取得进展。神经干细胞在胚胎发育和神经系统发生损伤时的修复过程中发挥着重要作用,将其用于精神分裂症的治疗具有显著优势,这为精神分裂症的治疗提供了新的思路。
精神分裂症是一种常见的涉及多方面精神障碍和精神运动不协调的综合征,具有较高的复发率和致残率,且发病年轻化,多集中在青壮年,严重危害患者的感官功能,可引起认知、思维障碍等神经精神病变。
据统计报告,世界SCH患者人数呈现只增不减的趋势,截至2016年全球患病率已达2090万,其中大多数(70.8%)的患者发病年龄在25~54岁之间。精神分裂症给全世界受影响的患者及其家属造成了巨大的医疗负担,据统计,世界范围内SCH占13.4(95%CI:9.9~16.7)百万残疾人口的疾病负担,与心血管疾病 、癌症位列前3位。
《美国精神障碍诊断和统计》手册中关于精神分裂症维度的描述可以总结归纳为5个精神病综合征:阴性症状、瓦解症状、现实歪曲症状、紧张症状、 躁狂症和抑郁症。临床上对SCH进行多维度症状描述,用以评估疾病的严重程度,但关于其发病机制尚未明晰。
常见的精神分裂症致病机制假说有以下5种
DA假说:DA假说自提出至今仍不断发展,早期研究者认为精神分裂症患者的DA功能亢进,随着研究的深入,认为精神分裂症症状与DA系统功能紊乱有关,具体体现为:皮质下功能亢进和前额叶皮质功能低下相关。“最终共同通路”假说是研究普遍认可的,该假说指精神分裂症是综合征,其与各种遗传、环境因素相关联,二者的共同作用导致纹状体DA功能亢进。
失连接假说:大量在体实验结果表明大脑功能整合异常可导致精神分裂症的发生,整合功能异常具体体现在神经递质对N-甲基-D-天冬氨酸受体的异常调节,该假说成功解释了精神分裂症中介导突触可塑性的NMDAR异常这一病理变化。
神经发育障碍假说:神经发育障碍假说解释了精神分裂症发生时 神经系统各发育过程中相关基因调控异常、多个脑区影像学改变、孕期病毒或细菌感染等现象。该假说的主要观点为:青春期及成年后,受遗传和环境的交互作用,大脑在调控干细胞分化和修饰突触的过程中可能发生某些缺陷,因此产生SCH的精神症状。多证据证实,精神分裂症是多基因遗传病,且其遗传贡献率为80%。
精神分裂症属于常见病,有显著的家族聚集倾向,患者的后代患病率明显高于人群平均患病率,可达到4%~14%;若夫妻双方均为患者,则后代的患病率水平可达到40%;家族中个体的患病率与亲缘系数呈正相关,这些都指示了SCH是一种多基因遗传病。
氧化应激假说:Shin等提出氧化应激假说,认为机体代谢产生的氧自由基会损伤细胞膜,增加膜的通透性,常伴随抗氧化系统对活性氧清除能力的下降,这与精神分裂症的发病有一定关联。
脑形态学改变:Ohtani等从脑形态改变的角度寻找精神分裂症的病因,发现患者和正常人脑组织中前额叶皮质体积存在统计学上的显著差异,即精神分裂症患者前额叶皮质发生较为明显的萎缩,这一直观差异或许可以解释精神分裂症患者的认知功能损害。
什么是神经干细胞
概况:神经干细胞是一种分布在中枢神经系统,具备多向分化潜能和自我更新能力的母细胞。当中枢神经系统发生退行性病变等损伤时,神经干细胞发生分裂分化补充和修复神经系统减少的神经细胞,内源性神经干细胞在组织微环境的限制下很难有效地修复神经元和神经胶质细胞,而将干细胞在体外合适条件下培养再用于移植治疗能够充分发挥干细胞的修复作用,为治疗精神分裂症提供了新思路。

通常获得神经干细胞有以下两个途径 :
- 胚胎干细胞(ESCs):将胚胎干细胞体外培养分化获得神经干细胞,但其来源有限且可能存在异体间免疫排斥反应;
- 诱导多能干细胞(iPSCs):此类多能干细胞来源相对广泛,可将iPSCs定向分化为NSCs,此高效稳定地促进iPSC定向分化的方法具有广阔应用前景。目前,研究建立了两种诱导iPSCs向NSCs分化的技术,即拟胚体(EB)诱导法和单层诱导法,后者使用转化生长因子6(TGF-6)和BMP通路抑制剂贴壁诱导以转分化。
通过iPSCs定向诱导分化为NSCs的这种方法有效降低了未分化细胞的成瘤风险,能够避免异体免疫排斥。
神经干细胞在脑内主要分布
神经干细胞主要分布在大脑的室管膜、室管膜下区、 毗邻侧脑室纹状体壁、海马齿状回的亚颗粒区、胼胝体和海马背侧之间的胼胝体下区等,在成年个体中也可发生细胞的持续增殖。同时,在新皮质、梨 状皮层、杏仁核、黑质、纹状体、迷走神经背核及下丘脑同样存在NSCs的活动。此外,神经发生还 存在于外周神经系统的一些区域,包括嗅觉黏膜、肠神经系统和颈动脉体。
神经干细胞移植治疗精神分裂症的方法
研究成果指出,当发生中枢神经系统损伤或退行性变时,内源性神经干细胞可能发挥神经细胞修复的作用。但由于数量不足和微环境的限制,其本身的作用非常有限,也正是因此,充分发挥干细胞的修复作用为精神分裂症的治疗提供了全新的思路,干细胞体外诱导、培养和移植成为一种值得深入研究的新尝试。
Donegan等认为,干细胞衍生的神经元移植是一种有效的治疗精神分裂症的策略,通过使用胚胎干细胞产生丰富的小白蛋白或生长抑素阳性的中间神经元群,并将神经干细胞移植到精神分裂症动物模型的海马腹侧,可以减少海马的过度活跃。
2011年,科研人员首次利用iPSCs技术建立了精神分裂症细胞模型,精神分裂症成为第一批以患者iPSCs衍生神经元建立模型的神经精神疾病之一。
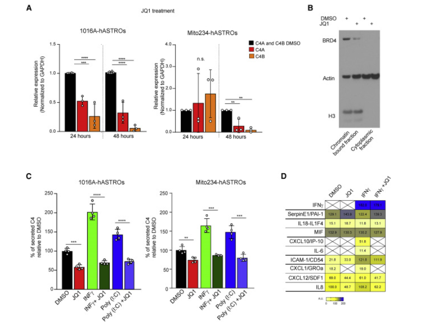
近期,哈佛大学利用神经干细胞以近100%的效率制造可分泌补体C4的星形胶质细胞,深入研究星形胶质细胞的炎性反应及其背后的调节机制,可以帮助筛选识别治疗精神分裂症的可能药物。

研究者们开发了一种基于生物反应器的新型3D方案,可快速,重复和大规模地将人类多能干细胞分化为人星形胶质细胞(hASTROs),效率将近100%。
更重要的是,遵循该方案衍生的星形胶质细胞分泌了补体C4,且可能是位于突触处C4的来源。

这些研究表明:减少星形胶质细胞分泌C4能影响突触处的C4,并可调节在精神疾病和神经退行性疾病中观察到的突触过度修剪。
随后,研究人员结合ELISA的测定法与分析连接图(CMap)数据集,探索和确认了能调节C4的途径,他们发现染色质重塑抑制剂(BRD和HDAC抑制剂),NF-κB,JAK和JNK抑制剂等除了减少人类星形胶质细胞的C4分泌,还阻断了对促炎刺激的反应。

这些抑制剂不仅在健康的星形胶质细胞中发挥效用,在由精神分裂症患者干细胞所制造的星形胶质细胞中也依然有效。
总的来说,哈佛大学开发了一种强大的方案,可高效率地从干细胞中分化星形胶质细胞,并在体外研究人类神经胶质生物学。与此同时,它还能帮助筛选新型的治疗药物,为精神分裂症等涉及补体级联信号的中枢系统疾病治疗奠定了基础。
总结:目前对精神分裂症的分子和细胞病因机制认识仍然十分有限,研究者对它的探索仍在继续,已经提出的多种假说也在不断发展完善之中。
对精神分裂症发病机制的深入研究对抗精神病药物的研发具有重要指导意义,相较于传统采用典型或非 典型抗精神疾病药物的治疗方法而言,采用诱导多能干细胞治疗精神分裂症具有众多优势,发展前景非常光明。
根据已经报道的临床应用案例,该技术的成熟和普及必将成为精神疾病患者的福音。
免责说明:本文仅用于传播科普知识,分享行业观点,不构成任何临床诊断建议!杭吉干细胞所发布的信息不能替代医生或药剂师的专业建议。如有版权等疑问,请随时联系我。
版权说明:本文来自杭吉干细胞科技内容团队,欢迎个人转发至朋友圈,谢绝媒体或机构未经授权以任何形式转载至其他平台,转载授权请在网站后台下方留言获取。
扫码添加官方微信