前沿:间充质干细胞 (MSCs) 是开发脊髓损伤 (SCI) 新疗法的有前途的选择。它们可以帮助修复受损组织,使其成为再生医学中令人兴奋的研究领域。重要的是研究使用间充质干细胞的疗法的安全性、有效性和最佳方法,同时应对将这些疗法引入临床的挑战。挑战包括找到最佳的间充质干细胞来源、确定何时以及如何管理它们,以及创建处理MSC的标准化方法。
未来的研究应侧重于了解间充质干细胞治疗的长期影响、优化它们的递送以及进行更多的临床试验。将MSCs与其他治疗相结合也可能改善脊髓损伤患者的预后。通过增加我们对MSC及其潜力的了解。
简介
脊髓损伤 (SCI) 是一项重大的医学挑战,通常会导致永久性残疾并严重影响受影响个体的生活质量。传统的治疗选择仍然有限,强调需要新的治疗方法。近年来,多能间充质干细胞 (MSC) 因其多方面的再生能力而成为治疗脊髓损伤的有前途的候选者。
间充质干细胞治疗脊髓损伤的进展和未来的前景
近日,美国德克萨斯大学西南医学中心在《Biology》期刊上发表了间充质干细胞疗法在治疗脊髓损伤的当前进展和未来前景。

这篇综述了目前间充质干细胞治疗脊髓损伤的作用机制。讨论的关键机制包括通过分泌生长因子和细胞因子进行神经保护,通过MSC分化为神经细胞类型促进神经元再生,通过释放促血管生成因子进行血管生成,通过调节免疫细胞活性进行免疫调节,神经营养因子驱动轴突再生,以及通过调节细胞外基质成分减少神经胶质瘢痕。
此外,该综述还研究了间充质干细胞在治疗脊髓损伤中的各种临床应用,例如将细胞直接移植到受伤的脊髓中,使用支持MSC存活和整合的生物材料支架进行组织工程,以及创新的基于细胞的疗法,如MSC衍生的外泌体,具有再生和神经保护特性。
随着该领域的进步,解决间充质干细胞疗法相关的挑战至关重要,包括确定最佳来源、干预时间和递送方法,以及开发用于间充质干细胞分离、扩展和表征的标准化方案。

间充质干细胞治疗脊髓损伤的机制
干细胞可以根据它们的分化潜能和发育阶段进行分类。分化潜能分类包括全能、多能、多能和单能细胞,而发育阶段类别包括胚胎、胎儿、婴儿或脐带血和成体干细胞(图1 )。
其中,由于MSCs能够分化成各种细胞类型,因此作为SCI治疗的有前途的候选者引起了相当大的兴趣。最近的研究强调了MSCs可以促进脊髓损伤后恢复的多种分子机制。

神经保护
MSC分泌多种具有神经保护作用的生长因子和细胞因子,在支持SCI后受损神经元的恢复中发挥关键作用。
MSCs的神经保护作用是多方面的,涉及各种生长因子和细胞因子的复杂相互作用,它们共同作用以支持SCI后受损神经元的存活和再生。
促进神经元再生
MSC具有分化成各种神经细胞类型的非凡能力,包括神经元和神经胶质细胞,例如星形胶质细胞和少突胶质细胞。
MSCs通过各种机制促进神经元再生,包括它们分化成神经细胞类型的能力、营养因子的分泌、内源性NSCs的刺激、ECM成分的调节和旁分泌作用。MSC的这些协同作用有助于SCI后神经回路的恢复和功能恢复。
血管生成
MSCs通过分泌促血管生成因子,如VEGF、血管生成素-1和碱性成纤维细胞生长因子(bFGF),在促进新血管形成方面发挥关键作用。血管生成过程对于受损脊髓组织的恢复至关重要,因为它可以改善血液供应、加速组织修复并支持神经细胞的存活。
MSCs通过多种机制促进血管生成,包括促血管生成因子的分泌、细胞粘附分子的调节、EV的释放以及与参与血管发育的其他细胞类型的相互作用。MSC的这些集体行动有助于改善受伤脊髓的血液供应,促进组织修复,并支持神经细胞存活,最终有助于SCI后的功能恢复。
免疫调节
MSCs具有显着的免疫调节特性,这有助于它们在SCI治疗中的治疗潜力。它们调节各种免疫细胞(如巨噬细胞、T细胞、B细胞和自然杀伤 (NK) 细胞)活性的能力有助于控制炎症、预防自身免疫反应并为组织修复创造更有利的环境。
总之,MSCs通过多种机制发挥其免疫调节作用,包括免疫细胞极化的调节、可溶性因子的分泌和EV的释放。这些作用有助于控制炎症,防止自身免疫反应,并为SCI后的组织修复和再生创造更有利的环境。
轴突再生
MSCs通过多种机制在SCI后促进轴突再生中发挥关键作用,包括分泌多种神经营养因子,如NGF、CNTF和FGF。这些因素不仅刺激新轴突的生长,而且支持神经元的存活和分化,最终导致受损脊髓的连接性和功能得到改善。
MSCs通过多种机制促进轴突再生,包括神经营养因子的分泌、内源性干细胞的募集、与神经元的直接相互作用、再生相关基因的上调和细胞桥的形成。这些联合作用有助于增强轴突生长并改善脊髓损伤后的功能恢复。
减少胶质疤痕
胶质疤痕的形成是对SCI的一种自然反应,其特点是星形胶质细胞的激活和各种ECM成分的沉积。虽然胶质疤痕在限制炎症和组织损伤的扩散方面起着保护作用,但它们也为轴突再生创造了物理和生化障碍,最终阻碍了功能恢复。
总之,间充质干细胞通过各种机制在促进神经元再生方面发挥了重要作用(表1)。
- 首先,他们分化成神经细胞类型的能力,如神经元和胶质细胞,使他们能够取代受损组织并促进修复。
- 其次,它们分泌营养因子,如BDNF、GDNF、NGF和CNTF,促进神经细胞的生长、分化和生存,并促进支持性再生环境。
- 第三,间充质干细胞通过刺激受伤脊髓内的内源性NSCs和祖细胞来加强再生,导致新神经细胞的形成。
- 第四,他们调节ECM成分,包括CSPG和MMPs,平衡ECM的沉积和降解,为轴突生长和神经再生创造一个有利的环境。
- 最后,间充质干细胞通过释放含有生物活性分子(如蛋白质、脂质和核酸)的EVs发挥旁分泌作用。这些EVs将其货物转移到受伤脊髓的受体细胞,影响基因表达、增殖和分化,最终促进神经元再生。
总的来说,间充质干细胞采用的这些不同的机制,合作恢复神经元回路,并加强SCI后的功能恢复。利用这些行动可以大大改善间充质干细胞治疗脊髓损伤和其他中枢神经系统疾病的潜力。

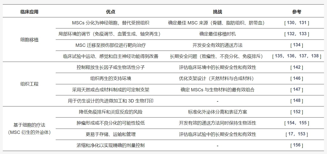
干细胞移植治疗脊髓损伤的临床案例
将MSCs直接移植到受伤的脊髓中已成为一种很有前途的治疗策略,MSCs显示出分化成神经细胞、调节局部环境和促进修复的能力。除了它们的再生潜力外, MSC还被证明可以迁移到受伤部位,进一步突出了它们用于靶向治疗的潜力。临床试验显示出可喜的结果。
一项研究报告称,自体间充质干细胞移植后运动和感觉功能显着改善。

在另一项临床试验中,接受间充质干细胞移植治疗的患者表现出运动、感觉和自主神经功能的改善,以及神经性疼痛的减轻。

此外,间充质干细胞移植与减少炎症、减少神经胶质瘢痕形成和增强轴突再生有关,所有这些都有助于SCI后的整体功能恢复。
尽管有这些有希望的发现,但要优化MSC移植作为SCI的可行疗法,还必须解决几个挑战。其中一项挑战是确定间充质干细胞的最佳来源,因为细胞可以从各种组织中分离出来,例如骨髓、脂肪组织和脐带血,每种组织都有其独特的优点和局限性。间充质干细胞移植的时机是另一个重要的考虑因素,因为损伤阶段和炎症反应可能会显着影响治疗结果。
为间充质干细胞移植开发安全有效的递送方法也很关键。目前,研究人员正在探索各种给药途径,例如静脉内、鞘内或椎管内注射,以确定最有效和侵入性最小的方法。此外,长期安全性和有效性仍然是主要问题。研究必须继续评估与MSC移植相关的潜在风险,例如致瘤性 、不需要的分化或免疫排斥。通过应对这些挑战并完善MSC移植过程,研究人员将能够更好地利用MSC的再生潜能,并为脊髓损伤患者制定有效的治疗策略。
总之,由于间充质干细胞具有独特的再生特性,干细胞治疗为脊髓损伤带来了巨大的变革前景。通过探索它们在细胞移植、组织工程和基于细胞的疗法方面的潜力,我们可以努力改善那些受SCI影响的人的生活。
随着研究的进展,必须加深我们对间充质干细胞的理解,完善治疗方法,并解决将研究结果转化为临床实践的挑战。这涉及到优化间充质干细胞的来源、输送方法和干预时机,以及标准化的分离、扩展和表征协议。
进行精心设计的临床试验将有助于评估基于间充质干细胞疗法的安全性、有效性和长期结果(表2)。

通过解决这些挑战,并在目前的研究基础上,我们可以释放出基于间充质干细胞疗法的全部潜力,并为SCI和其他神经系统疾病创造创新的治疗。这一进展有可能极大地影响患者及其家人的生活,为他们提供一个更好的未来的希望。
结论
多能干细胞代表了脊髓损伤创新疗法开发的一个有前途的方向。间充质干细胞促进组织修复的分子机制及其潜在的临床应用引起了再生医学领域的极大兴趣和希望。
随着研究的进展,必须继续研究基于间充质干细胞疗法的安全性、有效性和最佳递送方法,同时解决与将临床前发现转化为广泛临床应用相关的挑战。这些挑战包括确定理想的间充质干细胞来源、最合适的干预时机和最有效的给药途径。
未来的研究应继续探索MSCs及其衍生物在治疗脊髓损伤方面的潜力。这涉及调查MSC移植的长期影响、优化递送方法以及进行进一步的临床试验以确定间充质干细胞疗法的安全性和有效性。
随着我们对MSCs再生特性背后的分子机制的理解加深,我们离实现这种有前途的治疗方法的全部潜力更近了一步,因为数百万患有脊髓损伤的毁灭性后果的人。这一进展为改善SCI患者及其家人的康复和生活质量带来了新的希望,最终改变了SCI治疗和管理的格局。
参考资料:
Zeng, C.-W. Multipotent Mesenchymal Stem Cell-Based Therapies for Spinal Cord Injury: Current Progress and Future Prospects. Biology 2023, 12, 653. https://doi.org/10.3390/biology12050653
免责说明:本文仅用于传播科普知识,分享行业观点,不构成任何临床诊断建议!杭吉干细胞所发布的信息不能替代医生或药剂师的专业建议。如有版权等疑问,请随时联系我。
扫码添加官方微信