近日,《国际生物科学杂志》发表了一篇《干细胞外泌体在诊断与治疗精神疾病中的最新综述》,本综述旨在探讨干细胞外泌体与精神疾病之间的联系,并讨论目前干细胞外泌体与相关的精神疾病检测和治疗策略。
干细胞外泌体在诊断与治疗精神疾病中的最新综述

细胞外囊泡(EVs)是一种纳米级颗粒,具有多种生理功能,包括介导中枢神经系统(CNS)中的细胞通讯,这表明这些颗粒与精神分裂症、躁郁症、重度抑郁症等精神疾病之间存在联系。迄今为止,精神疾病的已知特征主要是中枢神经系统的神经炎症和平衡失调,而EVs被证明能够调节这些病理过程。多年来,人们对探索精神障碍的新诊断和治疗方法产生了浓厚的兴趣,但迄今为止,规模评估和常规药物干预仍是一线应用。因此,研究EVs及其载体的下游功能可能有助于揭示精神疾病的发病机制,并提供新的生物标记物和候选疗法。
什么是细胞外囊泡
细胞外小泡(EVs)是一种微小的磷脂双分子层颗粒,直径从~30nm到10μm,通常可分为四个亚类:外泌体(~30nm到150nm)、外泌体(~100nm到1000nm)、凋亡体(~1000nm到5000nm)和oncosomes(~1μm到10μm)。EVs的异质性和作用主要由其载体决定,如核酸、蛋白质、脂类、细胞因子、趋化因子、末期神经毒性和致病性代谢产物。在这些内容物中,RNA引起了特别关注。EV中封装的RNA主要包括非编码RNA,如mRNA、长非编码RNA(lncRNA)、环状RNA,以及被广泛研究的微RNA(miRNA或miR),它们已被提出作为许多神经精神疾病的新兴诊断或治疗候选物。近年来,关于EV的分类、生物学功能以及分离和检测方案的研究正在快速增长(图1)。

在中枢神经系统中,EV可以由不同的细胞分泌,并在神经元、神经胶质细胞和其他类型细胞之间的邻近和远端细胞通信过程中充当信息载体,从而介导一系列下游反应。干细胞外泌体能够通过五种常规路线穿过血脑屏障(BBB)(如图1所示)) 并且可以在各种体液中检测到,并已被提议作为神经退行性疾病和中枢神经系统肿瘤的可能生物标志物,这为我们以非侵入性方式探索大脑的生理和病态状态打开了一扇窗。
干细胞和精神障碍
迄今为止,大多数精神疾病的病理机制尚不清楚,从而阻碍了诊断和治疗策略的创新。令人鼓舞的是,EVs是一面镜子,可以反映大脑的实时状态和特定的临床症状,如非自杀性自伤和认知障碍。目前的实验和技术进步已经在EVs及其载体的生理效应和异质性方面取得了令人瞩目的发现,并显示出利用EVs预防、预测、精确诊断和治疗神经精神疾病的潜力。
目前,在EVs的各种成分中,miRNA已得到充分探讨,而且似乎是最有前景的生物标志物。尽管研究结果相互矛盾,但对精神分裂症、重度抑郁障碍(MDD)、双相情感障碍(BD)、药物滥用(SA)和创伤后应激障碍(PTSD)的不断积累的研究已产生了早期证据,证明EV衍生的miRNA存在失调(图2)。

干细胞外泌体治疗精神障碍类疾病
干细胞外泌体与精神分裂症
精神分裂症是一种发病率高、病因复杂的精神障碍,其临床表现具有遗传性高、发病早、病程衰弱等特点。精神分裂症的病理机制仍不明确,但精神分裂症与前额皮质多巴胺减少、中边缘束多巴胺能活性过度、中皮质多巴胺能神经元和γ-氨基丁酸(GABA)能抑制活性减少之间存在联系,得到了广泛的认可。越来越多的证据还表明,表观遗传修饰可能与精神分裂症的发病机制有关,而EV及其封装的miRNA可能适合充当表观遗传调节剂。
在治疗方面,多项研究表明干细胞外泌体可以减轻大脑特定区域谷氨酸超载的毒性。在精神分裂症小鼠模型中,间充质干细胞来源的EV可以通过鼻内递送迁移到前额皮质,这是与精神分裂症的神经病理学密切相关的大脑区域。EV治疗后,由于预脉冲抑制导致的社交互动和破坏显着改善,因此表明一种潜在的新型精神分裂症治疗。
干细胞外泌体与躁郁症
BD的病理生理学很复杂。研究发现,神经炎症、神经发生紊乱和神经可塑性加剧了BD的反复抑郁或躁狂/轻躁狂发作。有趣的是,EV 与BD的病理机制密切相关,并可作为临床检测BD的新兴生物标志物。组学研究提供了进一步的证据。在BD病例中检测到了数十种失调的miRNA,其中一些参与netrin介导的轴突引导以及内皮、血清素和雄激素的信号通路,并且一些miRNA在BD患者中表现出阶段特异性改变。
从BD患者体内检测到的EV及其载体的变化是识别BD阶段的潜在生物标志物。在BD患者的血清EVs中,由半乳糖或氨基糖代谢产生的代谢物(如木糖醇)减少,由15种外泌体代谢物构建的随机森林分类器在BD诊断和鉴别诊断中表现优异。星形胶质细胞衍生的EV可能会从外周血转移细胞因子和皮质类固醇等应激信号,从而导致神经发生缺陷。EV中封装的miRNA可以调节突触可塑性和大脑发育。例如,miR-134与树突棘和突触的发育有关,是监测BD躁狂症发作的生物标志物。此外,研究还发现,miR-128和miR-378与BD病例中的神经元突起和神经发生有关。
在临床实践中,EVs也显示出液体活检的巨大潜力。神经元来源EV中的分子水平,如p-NF-κB和p-FADD,与失神和英夫利西单抗的治疗结果有关。此外,EV还能反映胰岛素抵抗的大脑状态,而胰岛素抵抗与认知功能和大脑结构有关。因此,EVs为BD的病理机制提供了新的见解,这可能有助于未来的诊断和治疗。
干细胞外泌体与严重抑郁症
目前关于严重抑郁症(MDD)病理生理学的知识包括神经和神经胶质活动的改变、前顶叶网络的连接性减弱、下丘脑-垂体-肾上腺轴的过度激活,这些因素导致神经递质传递紊乱以及大脑结构和功能异常。
临床前研究结果提供了初步证据表明EV参与MDD的病理生理进展,其中最著名的机制是神经炎症和神经可塑性。在MDD患者中观察到中枢神经系统不同区域的小胶质细胞激活,伴随着神经发生的减少和谷氨酸毒性的增加。小胶质细胞释放的EV封装了在神经发生、神经传递和离子通道调节中至关重要的炎症细胞因子和miRNA。
临床研究也证明,干细胞外泌体的载体具有辅助诊断严重抑郁症的潜力。在MDD病例中,EVs中的分子,如pro-BDNF、miR-130b、miR-361-5p、miR-140-3p、miR-574-3p、miR-139-5p和miR-335-5p上调,而BDNF、miR-34c-5p和miR-770-5p、miR-1292-3p、let-7b和let-7c下调。值得注意的是,在MDD患者的血清-EVs中检测到较高的miR-9-5p水平,这表明小胶质细胞介导的神经炎症与MDD病理生理学之间存在联系。此外,线粒体蛋白和代谢蛋白的浓度在MDD患者中升高,表明中枢神经系统中神经元线粒体活性和代谢进展失调。
就EV在MDD治疗中的效用而言,miR-146a-5p富集的EV、RVG-circDYM工程化的EV和含有miR-207的EV表现出减轻小鼠抑郁样行为的能力。然而,在临床应用之前验证这些生物标志物的准确性和敏感性还有很长的路要走。
干细胞外泌体和其他精神障碍
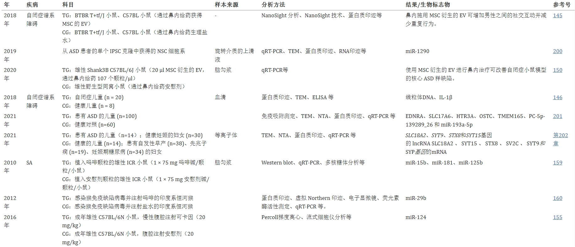
相关研究还表明,EVs在其他精神障碍(包括ASD、SA、SD和创伤后应激障碍)中也起着关键作用。表1总结了最新和有代表性的前期和临床研究。值得注意的是,这些精神疾病与前述疾病(包括精神分裂症、MDD和BD)之间的易感性有重叠,这很可能可以通过相同EVs或其载体的失调来治疗。



干细胞外泌体与自闭症谱系障碍
自闭症谱系障碍(ASD)是一种早发性(通常在出生后的前三年)精神障碍,其特征是社交沟通受损以及行为、兴趣或活动模式重复且受限。发现一些针对关键突触基因的分子通过神经元炎症、小胶质细胞激活和异常生长等病理过程与ASD相关。
值得注意的是,神经炎症基因表达上调也可能影响ASD患者的 BBB完整性。EV能够介导BBB通透性增加,从而进一步加剧神经炎症。因此,EVs可能通过损害BBB功能、诱发CNS神经炎症参与ASD的病理机制。
有趣的是,干细胞衍生的外泌体具有治疗自闭症谱系障碍 (ASD) 的潜力,因为鼻腔给药后EV可以直接输送到前额皮质。鼻内施用间充质干细胞衍生的EV可缓解两种小鼠模型的自闭症样行为。
干细胞外泌体与睡眠障碍
睡眠障碍(SD)与压力、内分泌功能障碍和药物等多种因素有关,经常与神经退行性疾病和情感障碍相关,并具有重叠的分子机制,如BDNF失调。EV与睡眠相关的研究主要集中在继发性睡眠呼吸暂停,但本文仅从精神病学角度讨论SD。
已发现EV参与老年SD患者促进Aβ形成、转移tau蛋白、介导神经炎症和增加BBB通透性的发病机制。一系列前期和临床研究表明,一些与EV相关的miRNA,包括miR-188-5p和miR-155, 可能与SD的病理生理过程有关,但没有一个显示出可靠的特异性。
干细胞外泌体与创伤后应激障碍
创伤后应激障碍(PTSD)是一种由创伤引起的严重精神障碍,可能会影响神经发育,导致大脑结构和功能异常。患有PTSD的退伍军人中EV相关miRNA的显着改变与免疫紊乱有关,包括免疫反应和促炎细胞因子分泌。因此,这些miRNA可以作为监测PTSD个体炎症状态的候选者。此外,患有PTSD的退伍军人表现出miR-203a-3p和miR-339-5p血浆浓度的变化,这会与参与PTSD发病机制和其他合并症(如心血管疾病、炎症反应和神经递质)的基因相互作用。
研究表明这些疾病可能具有相似的病理生理机制。尽管越来越多的新兴研究关注EV相关miRNA和PTSD的其他生物标志物,但大多数研究结果仍需要进一步的临床验证。
结论
随着干细胞外泌体领域的快速发展,人们对其在神经炎症和BBB功能障碍等精神疾病的神经发病机制中的潜在作用越来越感兴趣。从不同类型细胞中提取的EVs中的载体反映了疾病的动态状态,
因此,干细胞外泌体是精神状态的理想生物标志物,可促进神经精神疾病的无创、精确诊断和治疗。
在疾病情况下,干细胞外泌体可介导神经炎症并增加血脑屏障的通透性。
而在生理条件下,干细胞外泌体是神经元和神经胶质细胞之间进行细胞交流的必要介质。在精神分裂症、MDD、BD和ASD等各种精神疾病患者中,已检测到CSF和血清/血浆等外周生物流体中的EVs及其货物发生了变化。因此,EVs及其载体可能有助于精神障碍的早期诊断和评估,从而改善疾病的预后。
总之,鉴定具有高度组织学或病理生理学特异性的EVs的功能将有助于揭示精神障碍的病理生理机制,推动精神病学的发展。
参考资料:Kong L, Zhang D, Huang S, Lai J, Lu L, Zhang J, Hu S. Extracellular Vesicles in Mental Disorders: A State-of-art Review. Int J Biol Sci. 2023 Feb 5;19(4):1094-1109. doi: 10.7150/ijbs.79666. PMID: 36923936; PMCID: PMC10008693。
免责说明:本文仅用于传播科普知识,分享行业观点,不构成任何临床诊断建议!杭吉干细胞所发布的信息不能替代医生或药剂师的专业建议。如有版权等疑问,请随时联系我。
扫码添加官方微信