
干细胞治疗作为一项前沿技术,正逐渐成为治疗多种疾病的新希望。截至2024年2月4日,国家药品监督管理局药品审评中心对间充质干细胞临床试验给予了极大的关注和支持,共默示许可53项临床试验,覆盖了46个适应症。
2024年重磅更新:药监局公布间充质干细胞新药,适应治疗的46种疾病名单!
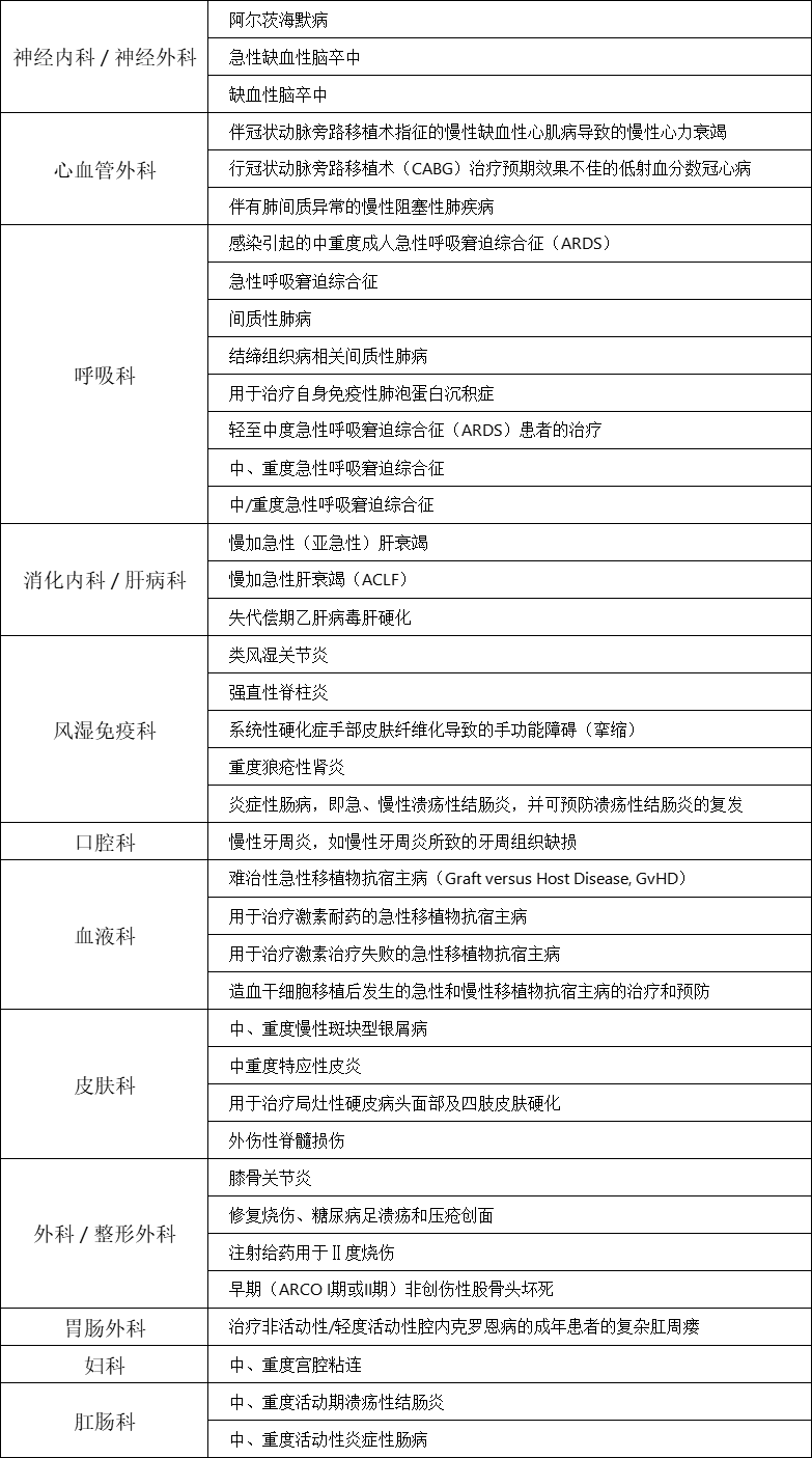
这些病症包括了一系列严重影响人们生活质量的疾病,如阿尔茨海默病、慢性缺血性心肌病导致的慢性心力衰竭、慢性阻塞性肺疾病、急性呼吸窘迫综合征(ARDS)、脑卒中、肝衰竭、牙周病、类风湿关节炎、糖尿病足溃疡、外伤性脊髓损伤等等。
34家细胞公司积极参与到这一新兴领域的研究和应用中来。值得一提的是,这些临床试验中的干细胞原料主要来源于脐带、胎盘、骨髓、牙髓、宫血、脂肪等,其中以脐带为主的项目就有33项。详情如下表:

按科室分类如下:

干细胞治疗作为一种新兴的医疗手段,其在中国的快速发展和广泛应用,展现了国家在生命科学领域的强大实力和创新能力。随着科技的进步和研究的深入,我们有理由相信,干细胞治疗将为人类健康事业作出更大的贡献。
信息来源:CDE
免责说明:本文仅用于传播科普知识,分享行业观点,不构成任何临床诊断建议!杭吉干细胞所发布的信息不能替代医生或药剂师的专业建议。如有版权等疑问,请及时跟本公众号联系,我们将在第一时间处理。
扫码添加官方微信