由于中枢神经系统(CNS)是一个免疫豁免器官,其在应用诱导多能干细胞(iPSCs)进行细胞治疗时所需的免疫抑制策略与器官移植有所不同。
干细胞治疗帕金森病取得重大突破:单药免疫抑制即可支持异体干细胞长期存活!
近日,日本京都大学iPS细胞研究与应用中心临床应用系开展了首个针对帕金森病、使用同种异体iPSCs的人体临床试验(jRCT编号:jRCT2090220384)。该项研究发表在《Cell Stem Cell》上[1]。

这项研究表明所有患者均接受了来自iPSCs分化的多巴胺能神经前体细胞(iPSC-DANs)的移植,这些细胞具有纯合的人类白细胞抗原(HLA)单倍型,且仅使用他克莫司进行免疫抑制。
在本研究中,无论HLA是否匹配,均未观察到具有临床意义的免疫反应。然而,使用iPSC衍生的树突状细胞作为刺激因子的高敏混合淋巴细胞反应显示,来自HLA不匹配受体的淋巴细胞被激活。该发现提示,iPSC-DANs中低水平的HLA表达有助于在免疫豁免的CNS内成功植入。这些结果表明,中枢神经系统疾病运用干细胞移植技术可能仅需适度的免疫抑制治疗。
为什么针对大脑的细胞治疗需要考虑免疫抑制?
尽管大脑作为一个“免疫豁免”器官,其免疫反应相对较弱,但早期的帕金森病胎儿组织移植临床经验表明,完全忽视免疫抑制会导致治疗失败。在80年代开始的开放标签试验中,研究人员直接采用了器官移植的强效免疫抑制方案(如环孢素、类固醇和硫唑嘌呤联合用药),并观察到了一定的治疗效果,这使人们相信免疫抑制是必要的。
随后在美国进行的两项设计更严谨的双盲对照试验中,免疫抑制方案被大幅减少(一项完全不用,另一项仅短期使用环孢素),结果这两项研究均未达到主要终点。基于此,学界得出的结论是:即使是大脑内的细胞治疗,仍然需要一定程度的免疫调节来保护移植物。
不过,也有长期随访研究发现,在停止免疫抑制数年后,移植物仍能存活并发挥作用超过10年,这表明所需的免疫抑制程度和时长可能无需像外周器官移植那样强烈。

干细胞治疗相比胎儿组织移植有何免疫优势?
胎儿组织移植面临的一个根本性限制是供体组织极其有限,且组织来源、纯度和细胞组成均一性差,这些因素都可能增加其免疫原性。相比之下,基于干细胞的疗法,特别是多能干细胞(如ESCs和iPSCs),为解决这些问题带来了希望。
干细胞供体因其可以在实验室中无限扩增,从而能够实现更高的纯度、均一性和未成熟性。理论上,这些特性使得干细胞,尤其是经过分选的特定前体细胞(如多巴胺能神经前体细胞),其免疫原性可能低于成分复杂的胎儿组织碎片。这为降低免疫排斥风险和简化免疫抑制方案提供了可能。
当前基于干细胞的治疗有哪两种策略?其免疫考量有何不同?
基于干细胞的治疗策略主要分为自体移植和同种异体移植,两者在免疫学上有着天壤之别。自体移植使用患者自身的iPSC分化的细胞,其基因与患者完全一致,因此理论上不会引发免疫排斥,无需任何免疫抑制。目前已有首例使用自体iPSC治疗帕金森病的病例报道。
而同种异体移植则使用健康供者提供的细胞。除非经过特殊匹配,否则会存在人类白细胞抗原(HLA)不匹配,从而有较高的排斥风险。为了解决这个问题,一个策略是建立HLA同型合子iPSC库,筛选出携带常见HLA单倍型的纯合干细胞系。这样可以为大量患者找到部分HLA匹配的细胞,从而预期降低免疫反应的强度和概率,并允许使用更温和的免疫抑制方案。
京都大学的临床试验采用了怎样的免疫抑制策略?
京都大学的这项开创性临床试验采用的是同种异体移植策略。他们使用的细胞来源于其临床级HLA同型合子iPSC库中的一条HLA纯合iPSC系,这意味着这些细胞所表达的HLA抗原只有一套,更容易在人群中找到匹配的患者,从而减少HLA错配的程度。
基于团队先前在非人灵长类动物模型中的成功经验,该临床试验采用了一种相对简化的免疫抑制方案:仅使用他克莫司一种药物来控制潜在的免疫反应。这项研究的目的之一,正是为了在人体中验证这种基于HLA部分匹配的、采用单一免疫抑制剂的方案是否足以保护移植细胞,并分析HLA匹配与不匹配对临床结果的具体影响。
iPSC异体细胞治疗帕金森病的临床试验中的免疫反应控制的结果
那么,供受者之间的免疫学特征究竟如何?它是否最终影响移植的成败?
在本次临床试验中,研究团队通过筛选HLA-A、HLA-B和HLA-DR纯合的健康志愿者,建立了临床可用的iPSC库,并选用了在日本人群中最常见的HLA单倍型细胞系。该细胞系在六个位点(HLA-A、B、C、DR、DQ和DP)均为纯合型,理论上可与约16.9%的日本人群匹配(图1)。

实际筛选的213名患者中,23人完成了HLA分型,其中4人完全匹配,最终入组的7名患者中有3人达到了完全HLA匹配。这表明,虽然招募标准并未以HLA匹配为核心,但仍有部分患者天然具备免疫学上的良好相容性。
进一步的实验分析显示,iPSC衍生神经细胞在分化过程中呈现较低的HLA I类和极低的HLA II类分子表达水平,尤其是相比外周血单核细胞或iPSC衍生树突状细胞时。这种低免疫原性有助于减少移植物被宿主免疫系统清除的风险。
同时,当神经细胞暴露于促炎环境(如IFN-γ)时,HLA I类分子会有所上调,但整体免疫原性依然低于高免疫活性的树突状细胞。这些结果提示:即便在存在一定的HLA不匹配情况下,iPSC神经细胞也可能凭借其低免疫原性,在中枢神经系统这一免疫豁免环境中实现稳定移植。
在确定了细胞本身的低免疫原性后,下一个关键问题是:所选择的免疫抑制方案是否足够有效且安全?
研究结果表明,在接受移植的PD患者中,通过口服他克莫司维持5–10ng/mL的谷浓度,免疫抑制过程得到了稳定控制(图1C)。所有受试者在随访期间均未出现严重肾功能损伤或机会性感染等免疫抑制相关不良事件,这说明在精确监测和严格入组标准下,他克莫司不仅具备良好的可行性,而且耐受性较高,能够在移植后长期使用而不引发明显并发症。
与此同时,通过TSPO-PET和MRI对小胶质细胞活化及炎症反应的监测,进一步证实了免疫控制的有效性(图2)。无论是在移植后免疫抑制维持阶段,还是在停药16个月后,均未观察到显著炎症迹象。这一结果提示,他克莫司在中枢神经系统移植中既能提供足够的免疫抑制以保护移植物,又不会导致过度抑制引发炎症或感染,为CNS干细胞移植建立了较为安全可行的免疫管理方案。
![图2:移植对象和对照对象的[18F]GE180PET扫描结果 图2:移植对象和对照对象的[18F]GE180PET扫描结果](https://www.hjtdsm.com/wp-content/uploads/2025/08/2025082207074935.jpg)
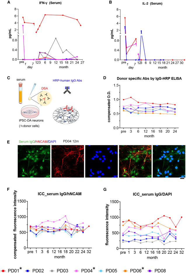
除了影像学和临床监测,血清中的炎症标志物能否作为反映移植后免疫反应的灵敏指标?
检测结果显示,大多数受试者在移植后并未出现持续性或显著的炎症标志物升高。PD02仅在术后第1天出现短暂升高,随后恢复正常;而 HLA匹配的PD04在术后20个月出现部分炎症因子升高,但停用他克莫司后并未再有类似变化。这提示移植相关的炎症反应总体可控,偶发的标志物波动更可能与生理波动或检测误差相关,而非持续的排斥反应。

ELISA的结果进一步说明了这一点:虽然PD01和PD04的术前IFN-γ略高(图3A),尤其是在PD01中,IFN-γ 水平在整个观察期内保持略微升高,可能与个体存在慢性炎症背景有关,而非单纯移植导致。同时,PD01、PD02和PD04术前IL-2在部分受试者中略高,但移植后降低,可能由于使用他克莫司(图3B)。TNF-α在所有检测中均低于检出限,表明未出现明显的系统性炎症。这些结果综合提示,血清标志物的轻度波动并未影响整体免疫耐受,移植后的免疫环境仍处于稳定状态。
一个核心的疑虑是:HLA不匹配是否终究会影响移植物的长期命运?
本临床试验证明,为期15个月的他克莫司单药治疗成功控制了所有7名患者的免疫反应,无论其HLA匹配状态如何。通过PET成像和血清检测证实,供体细胞在所有患者体内均成功存活,且未引发具有临床意义的排斥反应。这一重要发现表明,对于帕金森病的干细胞治疗,采用这种相对温和的免疫抑制方案是可行且有效的,这显著区别于需要强效联合用药的传统器官移植方案,这为干细胞治疗帕金森病提供了更具安全性和可行性的临床依据。
不过,从免疫学角度看,HLA不匹配并非毫无影响。在体外实验中,HLA不匹配的供受者样本表现出更明显的T细胞激活反应,但这一反应主要在iPSC衍生的树突状细胞中发生,而在iPSC-DANs中反应明显减弱。这表明iPSC-DANs由于其较低的HLA表达水平,天然具有较低免疫原性,从而减轻了不匹配带来的排斥风险。因此,虽然存在理论上的免疫激活可能,但在临床免疫抑制的保护下,移植物仍能在宿主体内长期稳定存活。
这些发现引出了一个更深远的问题:为什么在中枢神经系统的干细胞移植中,我们可以有信心地考虑降低免疫抑制强度?
以往针对帕金森病的开放标签临床试验及近期ESC来源的细胞治疗研究普遍采用多药联合免疫抑制方案,如环孢素、糖皮质激素和硫唑嘌呤,通常维持约1年以获得足够的免疫抑制效果。然而,与器官移植不同,PD移植物排斥并不危及生命,而强烈免疫抑制可能增加机会性感染、肝功能损害及骨髓抑制等副作用风险。因此,在中枢神经系统移植中,适度降低免疫抑制强度可在控制排斥反应的同时减少不良事件发生。
动物实验进一步支持了这一观点:猴模型中iPSC衍生多巴胺能神经前体细胞(iPSC-DAN)的异体移植显示,大脑神经细胞移植不易引发急性排斥,即使在HLA不匹配且未使用免疫抑制的对照动物中,免疫反应也要到移植后第二个月才出现。
此外,仅使用他克莫司即可维持异种移植物在猴体内存活超过两年。他克莫司快速穿过血脑屏障并在脑内长期保持,有别于环孢素A。同时,相较于胎儿VM供体,PSC衍生供体更未成熟、纯度更高、免疫原性更低,这也为降低免疫抑制强度提供了合理依据。本试验中,部分受者实现HLA同型合子匹配,即使在不完全匹配组,其HLA-A位点仍实现匹配,从而进一步降低了排斥风险。
如何有效监测中枢神经系统干细胞移植的免疫反应?
为了提高干细胞疗法的安全性与有效性,本研究对个体病例进行了免疫学监测,主要通过多时间点的TSPO-PET扫描进行。然而,尽管 [18F]GE180 PET已在多发性硬化和阿尔茨海默病神经炎症检测中显示出效果,其在CNS细胞治疗中的敏感性和特异性尚未完全明确。
在食蟹猴实验中,第一代TSPO-PET示踪剂[11C]PK11195能捕捉到MHC 不匹配异体移植物的免疫反应,但无法检测自体或MHC匹配移植物的反应。在本试验中,[18F]GE180 PET并未显示积聚现象,提示在免疫抑制方案下移植物未引起可检测的炎症反应,所有患者顺利完成免疫抑制治疗。
由于PET成本高昂,研究同时探索了更经济的免疫检测方法,包括血液标志物、供体特异性抗体(DSA)及混合淋巴细胞反应(MLR)。结果显示,术后及停用他克莫司后,炎症标志物和DSA均未显著升高,iPSC-DANs的MLR也未显示免疫反应,与临床观察一致。
但在HLA不匹配病例中,使用高灵敏度iPSC-DCs的MLR显示显著T细胞激活,尤其在移植后3个月时,提示存在潜在的免疫风险。然而,该高灵敏度MLR结果与神经功能评分及[18F]DOPA PET的临床效果未呈现相关性,说明即便存在体外免疫反应,临床移植物仍能稳定存活。
HLA匹配和低免疫原性iPSC对CNS移植有多大影响?
与胚胎干细胞(ESCs)相比,诱导多能干细胞(iPSCs)在自体移植或HLA匹配移植中具有潜在优势,尤其在降低排斥风险方面更具灵活性。尽管本研究未观察HLA匹配在临床上带来显著优势,但HLA匹配或不匹配状态仍可能影响免疫反应,尤其涉及自然杀伤(NK)细胞和次要抗原的活化。因此,即便使用HLA同型合子或HLA敲除iPSCs,先天免疫监视仍需纳入移植设计和管理考量。
当前研发趋势已从建立HLA同型合子iPSC库,转向通过基因编辑构建低免疫原性或通用型多能干细胞(PSCs),以适用于中枢神经系统及更高免疫排斥风险的组织类型。这些策略可能特别适合免疫抑制风险较高的PD患者。
例如,本试验在招募阶段就排除了若干肾功能不全候选人。总的来说,本研究显示传统免疫抑制方案可在干细胞治疗中减弱排斥反应,但为实现个体化、必要且充分的免疫抑制,仍需进一步探索移植物在CNS中的免疫机制,并开发相应的免疫监测方法。
结语:这项开创性的临床试验,究竟为帕金森病的治疗带来了哪些新的希望?
这项首次使用同种异体iPSCs的人体临床试验为帕金森病提供了新的治疗可能性。研究表明,即便仅使用单一免疫抑制药物他克莫司,移植的多巴胺能神经前体细胞(iPSC-DANs)在中枢神经系统内也能安全存活,且未出现显著的临床免疫反应。这意味着未来针对PD的干细胞治疗可以在降低免疫抑制强度的情况下实现细胞存活和功能整合,从而减少药物相关副作用的风险,提高治疗的安全性和可行性。
此外,研究发现iPSC-DANs中低水平的HLA表达可能是成功植入的关键,即使受者与供体HLA不完全匹配,也能在CNS免疫豁免环境中存活。这为广泛应用同种异体iPSC移植提供了理论依据,降低了对完全HLA匹配的依赖,使更多患者有机会接受干细胞疗法,为帕金森病的再生医学治疗开辟了新的前景。
参考资料:
[1]:https://www.cell.com/cell-stem-cell/fulltext/S1934-5909(25)00269-3
免责说明:本文仅用于传播科普知识,分享行业观点,不构成任何临床诊断建议!杭吉干细胞所发布的信息不能替代医生或药剂师的专业建议。如有版权等疑问,请随时联系我。
扫码添加官方微信