神经干细胞移植是再生医学的前沿领域,也为中风(脑卒中)的治疗带来了新的希望。传统疗法主要着眼于急性期的血管再通与症状控制,但对于已经受损的脑细胞及其导致的后遗症,往往效果有限。
近年来,越来越多的研究表明,神经干细胞移植不仅有助于改善患者的症状,更能从结构上促进大脑修复,为神经功能恢复提供了新的可能。
那么,这种疗法究竟效果如何?什么时候才能用上?本文将从机制、临床进展与挑战等方面,为你系统解析。

神经干细胞移植治疗中风:效果究竟如何?从临床突破到真正应用还有多远?
一、什么是神经干细胞,它为何可能有效?
神经干细胞是存在于神经系统内的一类特殊细胞,它拥有两大核心能力:自我更新(能够不断复制自己)与多向分化潜能(能根据需要,发育成神经元、星形胶质细胞、少突胶质细胞等不同神经细胞)。
通俗而言,它们就像是大脑内建的“种子细胞库”或“多功能修复工具箱”。基于这一特性,科学家们提出了一个根本性的治疗构想:如果将这些“种子”移植到中风后受损的脑区,它们便有可能在那里定植、存活,并接收大脑损伤环境的化学信号,“智能”地分化为所需的细胞类型。
其最终目标是直接替代已死亡的神经元,并辅助重建受损的神经连接,从而为中风后的脑组织提供一种结构性修复的全新可能。
二、为什么大家都在关注神经干细胞移植治疗中风?
中风发生后,大脑局部因缺血缺氧会导致大量神经元快速死亡,而成年人的中枢神经系统自我再生能力极为有限,这成为功能恢复的主要障碍。
当前,传统的药物治疗与康复训练主要依靠残存神经网络的“可塑性”进行代偿与重组,但这一过程缓慢,且对严重损伤的效果往往达到平台期后难以突破。
神经干细胞移植受到关注,是因为它带来了一种全新的思路——不是依靠代偿,而是尝试直接修复受损脑组织。
与其他常见干细胞相比:
- 间充质干细胞:主要是抗炎、保护神经,但很难真正变成新的神经元。
- 胚胎干细胞或iPSC:虽然潜力大,但安全性风险(如肿瘤)更高。
而神经干细胞的优势在于:可以分化成新的神经元和胶质细胞,更有机会直接补充丢失的细胞、重建神经连接。
也正因此,神经干细胞被认为是最有希望真正“修复”中风后大脑损伤的再生方向,成为全球研究的重点。
三、神经干细胞治疗中风的智能修复机制
实际研究中,神经干细胞的作用远比简单的“细胞替代”更为复杂与精妙。它更像一个启动了多重修复程序的“智能系统”,通过多种协同机制促进恢复:
- 细胞替代与整合:最直接的机制。移植的细胞在病灶处分化为新的神经元,并尝试与宿主既有的神经网络建立功能性连接,直接补充细胞损失。
- 营养与保护支持:干细胞会持续分泌多种神经营养因子。这些因子如同“营养剂”和“保护伞”,能增强幸存神经元的活力,抑制其凋亡,并减轻有害的炎症反应,为修复创造有利的局部微环境。
- 促进血管新生:它们还能分泌促进血管生长的因子,帮助在缺血区域重建新的微血管网络,改善血液供应,为组织修复输送必要的养分和氧气。
- 调节神经网络:通过提供正确的信号和结构支持,它们有助于引导和促进残存神经突触的重塑与重组,优化大脑内部的通讯效率。
因此,神经干细胞移植的疗效并非依赖于单一途径,而是上述替代、保护、改善微环境与促进重塑等多种机制协同作用的结果。这种多靶点、整体性的修复策略,正是它被视为最具潜力的神经再生疗法之一的根本原因。
四、关键技术与临床探索
神经干细胞移植治疗中风的研究正处于临床的关键阶段。近期的几项突破性研究,正在试图解决细胞存活率低、整合效果难监测、治疗窗口不明等核心难题,为临床转化铺平道路。
案例1:神经干细胞人体临床数据公布,证实长期安全性与功能改善
2025年2月17日,举行的国际卒中大会(ISC 2025)上,一项题为《首次使用胚胎源性神经干细胞 (NR1) 进行脑内移植治疗慢性缺血性中风的人体1/2a期研究 (NCT04631406):12个月结果》的临床研究报告引起了广泛关注。[1]
该研究揭示了通过神经干细胞移植技术,能够显著改善患有超过12个月慢性缺血性中风成年患者的神经功能和运动能力。

首次人体临床试验为期12个月,纳入了18名缺血性皮层下大脑中动脉中风后6至60个月的成年人,他们的改良Rankin量表评分为3或4。研究发现:
12个月内观察到显著神经功能改善:17名随访≥3个月的患者中,所有受试者Fugl-Meyer运动功能量表(FMMS)总分均提升,其中11人达到临床意义的恢复;12个月时,总FMMS平均增加12.1分,上肢和下肢功能分别提升7.4分和4.7分,日常生活能力(BI)提高7.7分,美国国立卫生研究院卒中量表(NIHSS)改善1.77分,步行速度亦显著增强。
影像学显示,14名患者在第7天出现运动前皮质瞬态FLAIR信号(2个月内消退),静息态fMRI提示感觉运动网络功能连接增强,FDG PET证实同侧运动皮质及对侧小脑代谢活性提升。
安全性方面,仅出现头痛、短暂性失语症恶化及无症状硬膜下积液等轻微不良事件,均自行缓解。
案例2:延迟移植策略显著提升细胞存活率,明确中风干细胞治疗时间窗口
8月初,苏黎世大学再生医学研究所在《Adv Sci (Weinh)》期刊杂志上发表了一篇名为《延迟移植神经干细胞可提高中风后移植物的初始存活率》的研究成果。[2]

结果显示,与急性移植相比,延迟7天移植明显提高了NPC的存活与增殖能力,并促进了轴突萌芽。在移植后 6 周内利用体内生物发光成像监测细胞状态,延迟移植组的小鼠生物发光信号强度超过急性移植组5倍以上,提示移植物更稳定、更易成活。
进一步分析发现,延迟移植组之所以拥有更多移植细胞,主要源于移植后早期更高的细胞增殖率;而在后期,两组的增殖率逐渐下降至相似水平。此外,研究还观察到两组中绝大部分 NPC 在 6 周后均分化为神经元,且神经元与胶质细胞的比例并无显著差异。
总体来看,该研究表明:将细胞移植时间从急性期延后至中风后7天,可显著提升移植物的早期生存和增殖,为未来确定中风干细胞治疗的最佳时间窗口提供了重要依据。
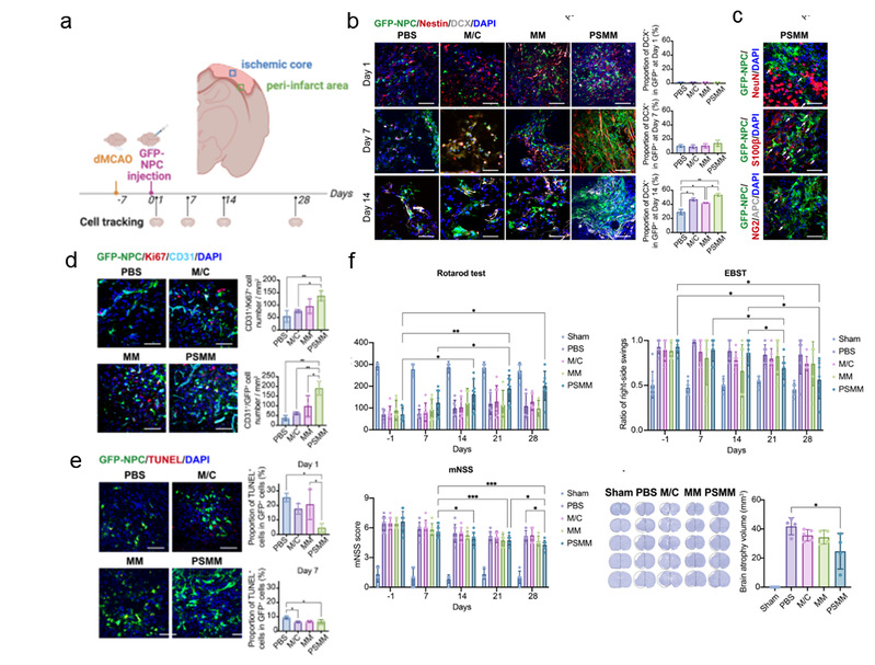
案例3:微孔微凝胶提高细胞递送效率,突破神经干细胞移植“成活率瓶颈”
2025年10月23日,同济大学生命科学与技术学院高绍荣院士团队王冕研究员与上海交通大学李婉露教授团队在《Nature Communications》期刊上合作发表题为“Injectable Micropore-forming Microgel Scaffold for Neural Progenitor Cells Transplantation and Vascularization after Stroke”的研究论文。[3]
该研究开发了一种相分离微孔微凝胶(PSMM)-基质复合支架,可用于高效递送神经祖细胞(NPCs),能够通过促进血管生成和细胞存活,显著改善卒中大鼠的神经功能恢复。

研究团队通过微流控技术制备出具有微米级孔隙的微凝胶。与传统纳米孔结构相比,这种微孔结构能让更多细胞均匀分布、保持活性,大幅提升干细胞的载量和存活率。
为了让支架更适合注射与脑组织融合,团队在微凝胶中加入了Matrigel和胶原蛋白。这不仅保护细胞,还进一步促进血管生成。实验显示,PSMM支架形成的血管长度比对照支架高出近50%,为受损组织提供更好的氧气和养分。
在中风大鼠模型中,搭载NPCs的PSMM支架显著促进:
- 移植细胞的存活与神经元分化
- 损伤区域的新血管生成
- 神经网络修复
- 并减少胶质瘢痕形成
最终,大鼠在28天内表现出明显更好的神经功能恢复。

总体来看,这项研究为解决“干细胞移植后存活率低”这一行业难题提供了新方案,也为未来中风与神经退行性疾病的创新疗法奠定了重要基础。
五、从临床突破到真正应用还有多远?
综合现有研究,神经干细胞移植治疗中风已走过“概念验证”阶段,正处在 “临床转化攻坚”的关键期。要回答“还有多远”,我们可以从技术、临床、监管和产业化四个维度来评估。
1. 技术成熟度:核心难题正在被逐个击破
如案例所示,细胞存活率低、递送效率差、治疗时机不明这三个长期存在的技术瓶颈,已通过新型生物材料、影像示踪和时机研究取得了实质性突破。这意味着,实验室的“有效”正在变得 “可控”和“可优化”,为临床应用提供了更可靠的工具箱。
2. 临床验证阶段:从早期安全试验迈向中期疗效验证
现状:目前的研究多处于I期或I/IIa期临床试验,主要目标是评估安全性与初步可行性。目前已获得的数据令人鼓舞,表明其在慢性期患者中安全且显示出功能改善信号。
未来路径:接下来需要开展大规模、随机、双盲、安慰剂对照的II期、III期临床试验。这需要数百甚至上千名患者参与,历时数年,以无可争议的数据证实其普遍有效性和长期安全性。这是任何新疗法成为标准治疗的必经之路。
距离估算:综合来看,如果后续大规模临床试验顺利,神经干细胞移植疗法有望在未来5-10年内在部分国家或地区率先获批,用于特定的中风患者群体(如慢性致残性卒中)。但其成为像溶栓或取栓那样普及的一线疗法,可能需要更长时间。
六、当前挑战与未来展望
尽管前景光明,但神经干细胞移植要成为中风后的标准疗法,仍面临一些挑战:
- 治疗标准化:干细胞的类型、最佳剂量、最理想的治疗时间点和给药途径,仍需要通过更大规模的临床试验来进一步明确和标准化。
- 可及性与成本:目前的治疗仍处于临床试验阶段,个性化制备或高标准制备干细胞的成本高昂。未来需要优化工艺,降低成本,并培训专业医疗团队,才能让更多患者受益。
总而言之,神经干细胞移植治疗中风已不再是科幻设想。它已从成功的动物实验走向初步的人类临床试验,并展现出在促进神经再生和功能恢复方面的独特潜力。随着关键技术难题的逐一攻克和更大规模临床试验的开展,这一疗法有望在未来十年内彻底改变神经康复的格局,为数百万中风后遗症患者带来实质性的新希望。
结语
总体来看,神经干细胞移植为中风后的大脑修复打开了一扇全新的大门。无论是临床试验的数据,还是动物模型中的多项突破,都在逐步证明:这种疗法不仅能改善功能,更可能从根源上推动受损脑组织的再生。
当然,目前它仍处在加速发展的阶段,最佳移植时间、技术标准和长期疗效等问题,还需要更多临床研究来进一步验证。但可以确定的是,神经干细胞正在让“中风后还能继续恢复”变得越来越可期。
随着技术不断成熟,这一疗法有望在未来真正走进临床,为更多患者带来新的恢复机会。
参考资料:
[1]https://www.healio.com/news/neurology/20250217/neural-stem-cell-transplant-improves-outcomes-for-chronic-ischemic-stroke-at-12-months
[2]Weber RZ, Rentsch NH, Achón Buil B, Generali M, Nih LR, Tackenberg C, Rust R. Delayed Transplantation of Neural Stem Cells Improves Initial Graft Survival after Stroke. Adv Sci (Weinh). 2025 Aug;12(29):e04154. doi: 10.1002/advs.202504154. Epub 2025 May 23. PMID: 40407281; PMCID: PMC12362810.
[3]Wu, H., Liu, Z., Zhang, Z. et al. Injectable micropore-forming microgel scaffold for neural progenitor cells transplantation and vascularization after stroke. Nat Commun 16, 9285 (2025). https://doi.org/10.1038/s41467-025-64240-1
免责说明:本文仅用于传播科普知识,分享行业观点,不构成任何临床诊断建议!杭吉干细胞所发布的信息不能替代医生或药剂师的专业建议。如有版权等疑问,请随时联系我。
扫码添加官方微信